AI 重构教育营销:GEO 成合规增长新引擎 教育行业生成式引擎优化白皮书核心解读(47页报告)

2026 年 AI 成为互联网核心流量入口,教育行业传统营销陷入成本高、转化低、流量见顶困境,黑帽 GEO 乱象频发,合规化、专业化的 GEO 布局成为行业破局关键。
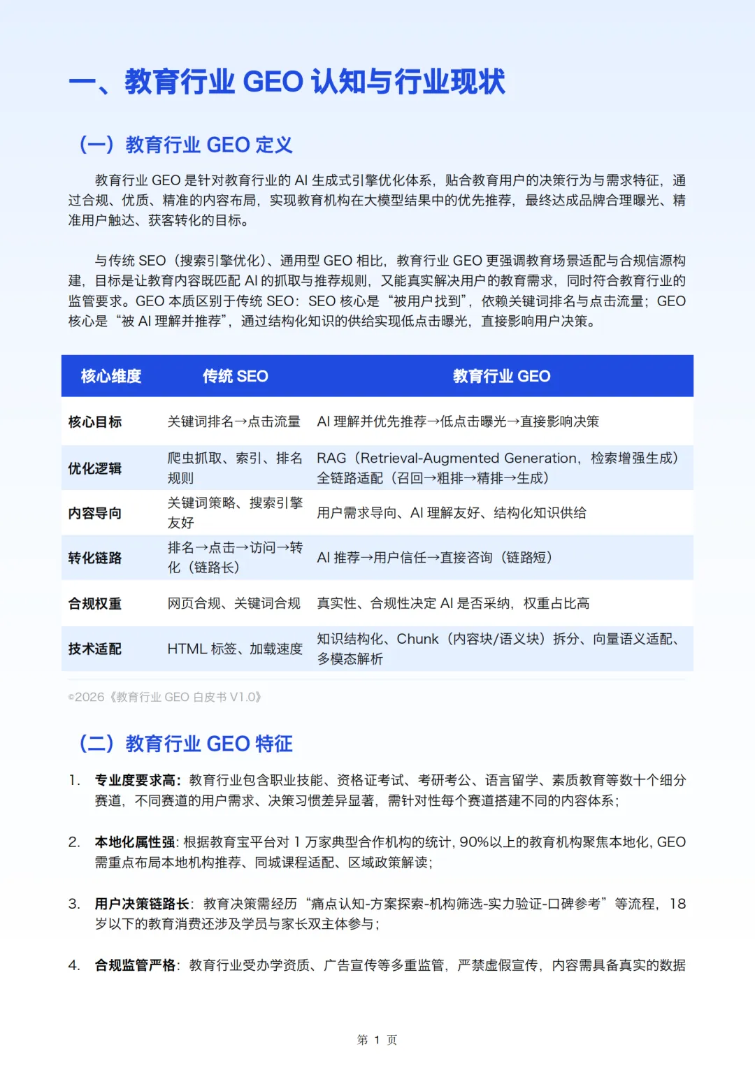
当前教育 GEO 市场处于爆发前夜,市场规模将从 2025 年 6 亿元跃升至 2030 年 518 亿元,五年增长 86 倍,AI 渠道用户决策效率与成交率超传统渠道 3 倍。行业呈现四大特征:专业度要求高、本地化属性强(90% 机构聚焦本地运营)、用户决策链路长、合规监管严格,同时面临认知缺位、落地困难、效果难测三大痛点。报告首创 GEO 算法评分 CST 模型,以场景相关性(35 分)、信源可信度(35 分)、技术适配度(30 分)构建可量化评分体系,明确大模型 RAG 全链路适配逻辑,为机构提供标准化优化方向。合规层面,虚假榜单、批量洗稿、违规承诺等黑帽 GEO 行为被严管,央视 3・15 曝光 AI 大模型投毒乱象,AI 生成广告纳入重点整治范围,合规成为运营底线。
报告针对小微、中腰部、头部机构制定差异化落地策略,推出五步实操法:拆解用户需求搭建语义词库、搭建高权威信源矩阵、生产垂类合规内容、建立全维度监测体系、持续迭代优化,覆盖认知到口碑五层级用户决策全周期。效果评估聚焦 AI 推荐、曝光互动、客资转化、品牌建设四大维度,明确核心语义覆盖率≥60%、本地赛道品牌提及率≥20% 等关键指标,同时划定极限词、虚假承诺、无资质宣传等七大合规负面清单。
未来教育 GEO 将向智能化、全模态发展,竞争从数量铺量转向质量与专业度比拼,监管持续收紧推动行业全面合规化,GEO 将从营销工具升级为全链路经营体系,坚守合规与内容价值的机构将占据 AI 时代增长先机。
参考资料:校长邦&教育宝《教育行业GEO白皮书VI.O:AI时代的合规、可持续增长指南》47页








今日解读仅为行业趋势\方案提炼,若你想获取这份解读的完整参考,查看更多同行业报告,可扫码加入【知识星球 - 人工智能报告厅】,星球内每日同步更新相关报告及专属解读(苹果用户请先添加星主微信:AI-F2025)。


1.吴晓波频道:2025吴晓波科技人文秀
2.企业级AI数字人:数字经济发展新动能(2022年)
3.人形机器人行业传感器深度报告-感知无界,智领未来:机器人传感器加速智能进化
4.量化测算绿电弹性与空间:算电协同、绿电直连:AI时代的“绿色石油”
5.“工赋”之道-卡奥斯 COSMOPlat 数智化赋能案例集
6.“世界工厂”到 “智造先锋”的突围路径—中国大陆电子代工行业在转型浪潮下的生存法则
7.2026下一前沿人工智能AI时代的工程仿真研究报告
8.2026华西研究型医院建设与人工智能布局发展战略研究报告
9.2026老年群体AI应用研究报告-安永-23页
10.中电电气AI赋能制造
11.AI+财务,智管未来-财务数智化转型升级与智能化穿透式监管
12.AI+医疗发展方向落地,2030年实现基层AI诊疗全覆盖
13.AI CITY发展研究报告-“人工智能+”时代的智慧城市发展范式创新(2025年)
14.AI PC 赋能新质生产力 企业数智化转型的关键路径
15.2025年中国智慧零售市场洞察:AI重塑线上线下消费体验
16.AI专题:中国AI智慧操场行业研究报告
17.2025年基于知识增强DeepSeek大模型的医药数字化营销新范式报告
18.互联网行业SpaceX:重构万亿太空基建,定义下一代全球基础设施
19.教育行业GEO白皮书VI.O:AI时代的合规、可持续增长指南
20.词元革命与OVTP安全范式重塑:智能体时代的安全底层逻辑重建
21.2026年GEO行业专题研究报告:专注构建长效信任生态
22.AI应用追寻系列报告(四):AI电商,海外巨头是如何实践的?


评论