Focussend:2026年B2B营销自动化成熟度白皮书

来源:Focussend
《2026年B2B营销自动化成熟度白皮书》由Focussend发布,核心是提出了一个专为中国B2B企业设计的营销自动化成熟度模型——Macom。它不仅是一份评估工具,更是一套帮助企业从“使用工具”走向“构建体系”的战略框架。
核心洞察与背景
-
市场环境:预算收紧、线索成本上升,企业更追求确定性增长。
-
趋势:即便总预算缩减,仍有85%的企业计划保持或增加营销自动化投入。
-
核心问题:多数企业“工具在跑,但体系未成”,普遍存在流程割裂、数据孤岛、跨部门协作不畅三大瓶颈。
Macom模型简介
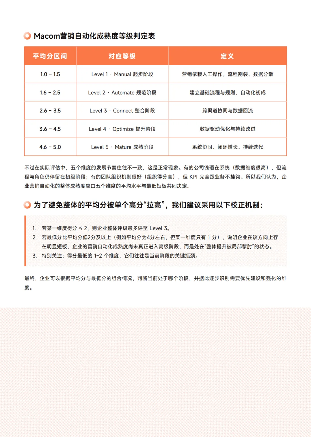
Macom模型从5个维度评估企业能力,并划分为5个成熟度等级:
|
|
|
|---|---|
| 流程 |
|
| 角色 |
|
| KPI |
|
| 数据 |
|
| 组织 |
|
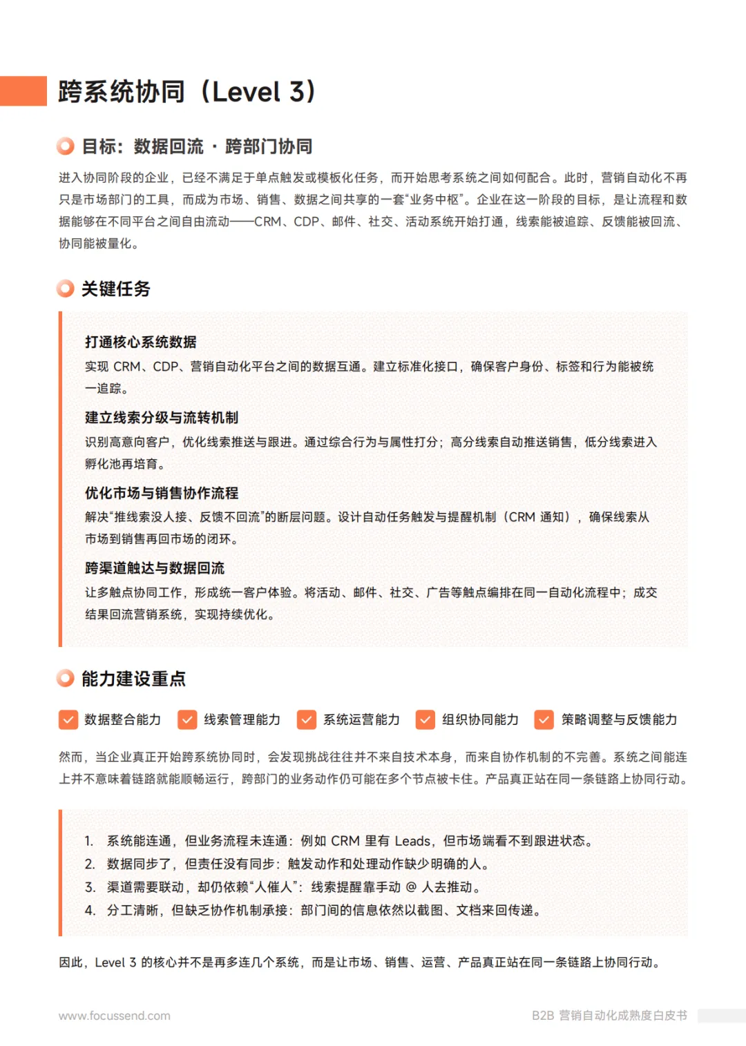
5个成熟度等级:Manual(人工)→ Automate(自动化)→ Connect(连接)→ Optimize(优化)→ Mature(成熟)
如何使用模型
-
自测评分:对照白皮书中的自测表,为5个维度分别打1-5分。
-
计算等级:计算平均分,并关注最低分(短板决定整体有效性)。
-
指导决策:
-
预算分配:优先投向最低分维度(如数据弱则投数据中台,流程弱则梳理SOP)。
-
团队扩编:根据短板补充对应角色(如角色弱增补SDR/Marketing Ops)。
-
系统选型:先明确阶段短板,再选能解决该问题的系统,避免盲目采购。
典型案例
-
某生物医药企业:数据维度仅1分(数据分散、无统一ID)。行动:优先投入数据基础建设(ONEID+标签体系),并增设Marketing Ops岗位。
-
某科技公司(Level 3):系统打通但协作卡顿,销售退回线索无回流机制。行动:建立线索再分配规则,新增SalesOps角色,并建立双周跨部门例会。
最终结论
营销自动化的终极价值不是“自动发邮件”,而是成为企业的增长操作系统和长期记忆——让数据驱动决策、让协同成为习惯、让经验沉淀为系统能力。
如果你希望我帮你:
-
根据你企业的情况快速模拟一份成熟度评分;
-
或提取自测表为可打印/可填写的格式;
-
或总结某个维度(如数据/组织)的详细行动清单,































(本星球常年对接50万+报告智库,每日精选50+行业报告学习分享!全星球报告无限制可以任意下载!)
免责声明:本社群只做内容收集和知识分享,严禁用于商业目的,报告版权归原撰写发布机构所有,相关报告通过公开合法渠道收集整理,如涉及侵权,请联系我们删除;如对报告内容存疑,请与撰写、发布机构联系。


评论