辛辛苦苦攒的钱可能没有了!临桂榕山农贸市场涉非吸被查,没报案的抓紧呀!
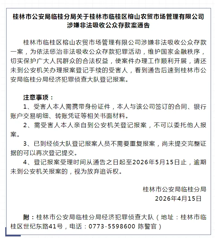
2026年4月15日,桂林市公安局临桂分局就桂林市临桂区榕山农贸市场管理有限公司涉嫌非法吸收公众存款案发布通告,要求受害人在2026年5月15日前完成报案登记。


一则通告背后,又有不少家庭辛辛苦苦积攒的财富面临危险了。这类案件往往以高息、高回报,稳赚不赔的外衣,利用普通群众保值增值渴望,用熟悉信赖的身份让这些普通群众放松警惕,将辛苦积攒的血汗钱轻易交出去,最后这类公司破产或实控人转移财富,暴雷跑路,投资人还能收回多少血汗钱就靠运气了。
受害人请抓紧时间按警方要求准备材料亲自前往桂林市公安局临桂分局经济犯罪侦查大队报案登记,不可以委托他人代办。马哥提示:高回报伴随高风险,如果一项投资有人承诺远远高于银行存款利率千万保持警惕,如果是熟悉公司或者熟人介绍更不可心存侥幸,自己欺骗自己,在不了解项目运作模式风险的情况下,将血汗钱投出去,一厢情愿的等着高回报,觉得马哥提醒对的请告知亲朋好友!
【来源声明】
本文中关于“桂林市临桂区榕山农贸市场管理有限公司涉嫌非法吸收公众存款案”的案件信息、报案要求及期限等核心事实,均整理自 “桂林市公安局临桂分局” 于2026年4月15日发布的官方通告。本文的解读、评论及风险提示部分为作者基于该事实的原创内容,旨在进行普法与警示。如对案件本身有疑问,请以警方最新通告为准。


评论