【文化微刊】营销服研修院 | 2026年一季度重点工作总结

营销服研修院·文化微刊





【知识管理】
-
营销服年度知识管理规划及同频
-
零售知识管理规划与同频
-
营销服知识管理与AI融合
-
干法萃取推广
【仁才发展】
-
零售仁才队伍建设
-
电商合作伙伴大会
-
品牌年度赋能大课
【组织能力】
-
冰箱综合赋能项目
-
场景化项目
-
设计师综合赋能项目
-
换装业务突破
-
OMO数字营销
【文化教育】
-
基于“顾客安心”的区域心智提升
-
高质量读经
-
区域文化大课
-
经销商双XING会
-
方太仁商修炼营
01
REPORT
知识管理
让高质量知识成为业务的助推器
1.
营销服年度知识管理规划及同频
完成年度营销服知识管理规划并与营销服做整体同频、并对客户服务部做年度规划辅导。
2.
零售知识管理规划与同频
零售知识管理规划、知识治理流程同频、并对河南大区、山东大区、川渝大区做针对性辅导;与零售各部门同步知识治理规划与节奏。
3.
营销服知识管理与AI融合
工程业务部、客户服务部AI与知识管理融合做初步沟通及需求调研,深度剖析工程AI与业务融合的功能需求;输出营销服AI管理规范、(包含知识保密等级及权限)、营销服知识治理智能化功能优化与智能化知识清洗方案研讨。

4.
干法萃取推广
一季度分享干法10个,来自OMO数字营销2个、冰箱标杆案例2个、老用户关怀3个、MALL店运营3个。学习覆盖1500+,综合NPS 95.46%。

02
REPORT
仁才发展
念念不忘帮助仁才成长,促进组织能力与组织能量双提升
1.
零售仁才队伍建设
零售专业能力建设
与零售各部门沟通年度专业能力建设规划,输出年度专业能力建设方案,同步更新专业小组名单。
● 质量运营刷新能力模型、知识体系,匹配赋能方式,如个性化课程、学习地图及小班课题演练,训战一体,以拉齐专业线整体水平,目前已发布26年度赋能规划,按年度计划推进中。
● 零售GTM线识别当前组织能力存在问题及共创策略,联合人文设计能力提升系统方案中。
● 经销商专业线目前赋能内容共创中,待和专业线沟通确定。
● 零售人文专业线方案沟通中,待进一步确认最终方案梳理推进节奏。
营销特战队综合培养项目
● 月度复盘:一季度,统筹安排完成导师同营销特战队成员1月~3月的辅导交流和月度复盘报告;
● 赋能安排:3月19日,邀约优秀一级人才,参与营销特战队【能量加持】标杆分享交流会并给予成长建议;
● 日常支持:日常定向沟通交流,了解成长动态,分享开年文化大课等重要资源供学习分享。
2.
电商合作伙伴大会
3月22日,完成电商业务部2026年合作商大会赋能专场支持,共计180余位学员参与本次赋能课程学习,综合NPS 92.68%。课程以红色思想为主线,邀约文世龙、李凯城两位教授分别开展“红歌唱诵”“毛泽东思想”课程,通过红歌唱诵凝聚学员精神感召、感悟初心,再以毛泽东管理力课程深入理解毛泽东管理思想和管理方法的精髓,帮助学员在红歌中汲取精神力量,在毛泽东管理课程中收获实战启发。


滑动查看更多图片
3.
品牌年度赋能大课
1月22日,完成品牌&营销体系《高效能人士的七个习惯》课程交付落地,共计120余位学员参与本次课程学习,综合NPS 88.31%。在为期一天的培训中,李伟老师通过系统讲解、案例剖析与互动引导,深入阐释了高效能人士的七个习惯及其背后的逻辑体系,帮助学员理解如何从“个人成功”迈向“公众成功”,并引导大家重新审视工作方法与成长路径。


滑动查看更多图片
03
REPORT
组织能力
助力组织能力提升及业务成功
1.
冰箱综合赋能项目
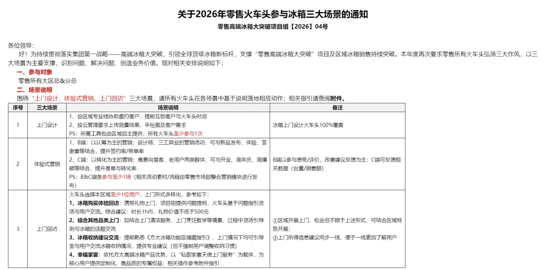
为支撑“零售高端冰箱大突破”项目及区域冰箱销售持续突破,设计与发布火车头三大冰箱体验新场景:上门设计、体验式营销和上门回访。在过程中识别问题、解决问题、创造业务价值。

2.
场景化项目
一季度评审并优化场景化设计顾问转型案例13个、分享并推广场景化设计顾问转型案例11个、每个案例平均观看人数100人;输出嵌饮销售干法框架及案例模板、促进嵌饮销售干法萃取与质量提升;输出“场景化专家说”全年规划及分享大区内容规划。

3.
设计师综合赋能项目
● 一季度协同区域开展4场高端设计师理想城游学,覆盖120人+。
● 为持续提升区域对接专业线及客户经理的设计师运维能力,设计干法及“每周一课”赋能规划,综合搭建知识体系;已发布第一阶段6大主题课程/干法。



滑动查看更多图片
4.
换装大突破
一季度开展方太换装模式0.5系列课程开发,其中包含1门整体介绍课程,12门干法课程,课程开发团队十余人。目前已完成项目启动会召开,完成13门课程大纲输出及评审、目前13门课程均完成初稿输出,待开展评审。

5.
OMO数字营销
一季度完成OMO能力模型、知识图谱梳理,其中合计梳理了70条知识,完成了赋能方案需求调研、内容规划、节奏规划,方案已通过初审,正进一步细化调整方案中。
04
REPORT
文化教育
实现方太文化真正落地
助力业务持续打赢和一线幸福成长
1.
基于“顾客安心”区域心智提升
● 发布了《零售客安问心会(办事处版)》操作流程及指引,助力客安理念向更好的终端深度落地;一季度问心会开展115场,完成率107%;95个办事处达标,覆盖率88%,针对未完成区域,单点沟通,重点帮扶。
● 输出了《方太零售落实“视顾客为亲人”的具体做法》并开展了上会评审,二级部门长多轮评审。



滑动查看更多图片
2.
高质量读经
发布26年读经指引邮件与协助全国15个大区读经规划制定与评审;协助区域新定《方太五个一》书籍682本;筛选《总裁问道》一线晨读内容20篇。

3.
区域文化大课
输出26年区域文化大课方案制定与主题评审及3-5年零售区域大课初版覆盖方案,24、25年已开区域大课总费用收集,全国区域大课时间锁定与5月预开大课区域初步沟通与项目组建立。

4.
经销商双XING会
输出26年区域文化大课方案制定与主题评审及3-5年零售区域大课初版覆盖方案,24、25年已开区域大课总费用收集,全国区域大课时间锁定与5月预开大课区域初步沟通与项目组建立。
5.
方太仁商修炼营
输出26年区域文化大课方案制定与主题评审及3-5年零售区域大课初版覆盖方案,24、25年已开区域大课总费用收集,全国区域大课时间锁定与5月预开大课区域初步沟通与项目组建立。


营销服研修院·文化微刊







评论