文艺馥欣A股资本市场周报 (4/13-4/19)



目 录
· 资产重组项目动态
1、交易所项目审核动态
2、本周披露的重组案例变动情况介绍
3、本周新披露的未构成重大资产重组的现金收购事件
· 上市公司控制权变更动态
· IPO、再融资审核动态
· A股IPO上市动态
· 资本市场法规更新
资产重组项目动态
No.1
交易所项目审核动态
以上交所、深交所、北交所公布的审核动态信息为依据,截至本周报期末,项目审核情况如下:
1.上交所

2.深交所

3.北交所

No.2
新披露的重组案例变动情况介绍
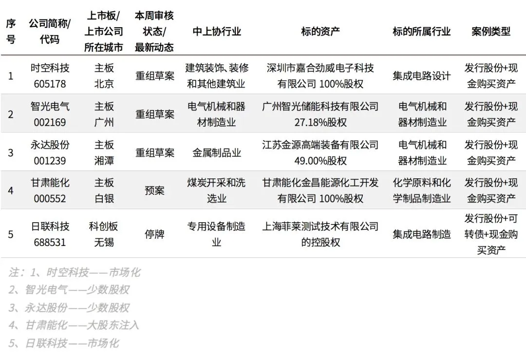
本周新披露重组案例情况如下:

本周新披露草案的案例情况如下:

No.3
新披露的未构成重大资产重组的现金收购事件
本周新披露的以现金支付对价且未构成重大资产重组、交易金额或标的估值超过1亿元的现金收购事件(不含收购少数股权)如下:

No.4
新披露的终止案例
本周新披露终止案例(包括发行股份或可转债购买资产、重大资产购买或出售、吸收合并等)如下:

上市公司控制权变更动态
本周暂无交易性上市公司控制权变更首次公告(以权益变动报告公告信息为准)事项。
IPO、再融资审核动态
本周通过交易所审核或证监会注册的IPO、再融资审核结果如下:

A股IPO上市动态
本周新上市企业的企业情况如下:

资本市场法规更新
本周中国证监会、证券交易所、证券登记结算机构等部门新发布的资本市场相关主要法规、重要政策如下:

文艺馥欣招聘:
文艺馥欣交易:
1、《文艺馥欣交易|钧达股份27.76亿定增落地,转型全球N型光伏电池龙头一系列资本运作完成闭环》
2、《文艺馥欣交易|绿康生化完成收购江西纬科切入光伏胶膜赛道并引入晶科能源相关主体作为战略股东》
3、《文艺馥欣交易|龙泉股份收购南通电站阀门,高端金属“管+阀”布局打造流体输送与控制标杆企业》

添加小编号
查看并购信息库 / 加入并购交流群





搜索文章/并购信息/人才招聘
请点击菜单栏
“点赞、分享、在看、收藏”
或者将我们设为『星标⭐』
有助于在公众号智能排序中更快找到我们
▼

点击“阅读原文”了解更多


评论