市场监管总局发布《特种设备检验机构核准规则(第2号修改单征求意见稿)》


为进一步完善特种设备检验机构核准工作,我局组织起草了《特种设备检验机构核准规则(第2号修改单征求意见稿)》,现向社会公开征求意见。公众可通过以下方式提出反馈意见:
一、登陆市场监管总局网站(http://www.samr.gov.cn),通过首页“互动”栏目中的“征集调查”提出意见。
二、通过电子邮件方式将意见发送至:tsjjyc@samr.gov.cn,邮件主题请注明“《特种设备检验机构核准规则(第2号修改单征求意见稿)》”。
三、通过信函将意见邮寄至:北京市海淀区马甸东路9号市场监管总局特种设备局(邮政编码:100088)。信封上请注明“《特种设备检验机构核准规则(第2号修改单征求意见稿)》”字样。
意见反馈截止时间为2026年5月17日。
附件:《特种设备检验机构核准规则(第2号修改单征求意见稿)》
市场监管总局特种设备局
2026年4月17日
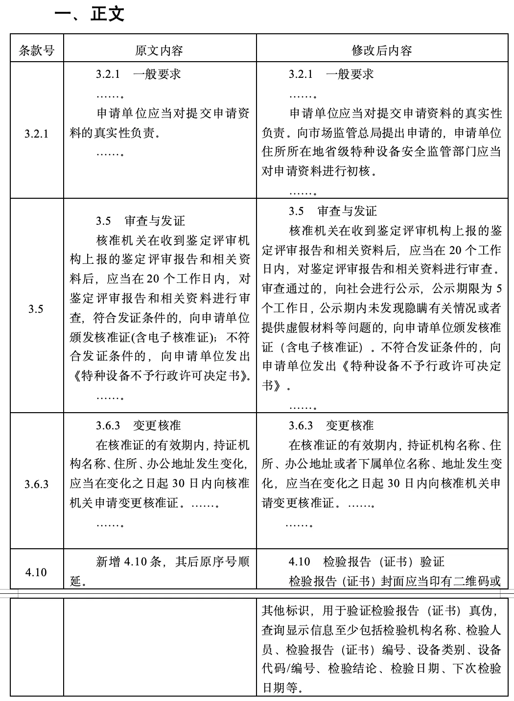
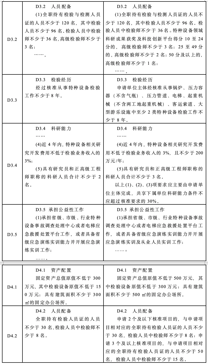
《特种设备检验机构核准规则(第2号修改单征求意见稿)》







评论