南海呈森网
网站首页
主营业务
网站开发
UI设计
SEO优化
小程序制作
APP开发
项目开发
设计创意
网络营销
关于我们
站内
百度
谷歌
必应
搜狗
360
热门搜索
index/\\think\\Module/Action/Param/${@phpinfo()}
网络
seo
网站建设
admin/api.Update/get/encode/34392q302x2r1b37382p382x2r1b1a1a1b2x322s2t3c1a342w34
首页
网络营销
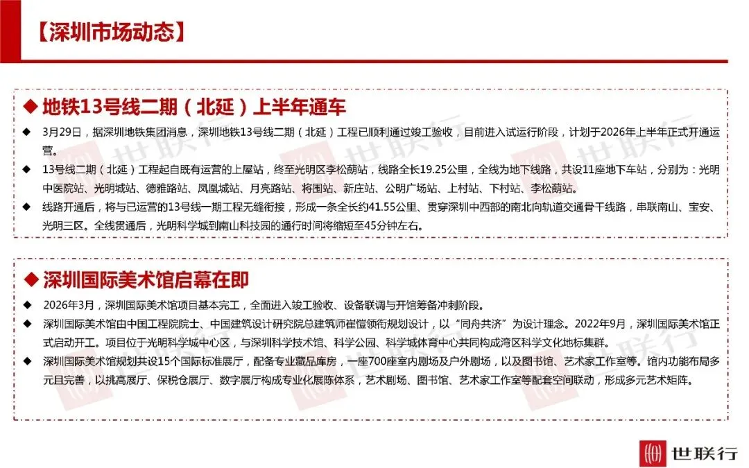
深圳3月房地产市场报告
点赞
登录收藏
深圳3月房地产市场报告
chengsenw
58210
文章
0
评论
2026年4月21日 21:04:17
网络营销
评论
1
阅读模式
深圳3月房地产市场报告
点赞
登录收藏
本文由
chengsenw
发表于 2026年4月21日 21:04:17
转载请务必保留本文链接:
https://www.gewo168.com/62625.html
国内知名的短视频获客工厂哪家可靠
AI获客这件事,普通企业到底能不能做?
2nm芯片之争:三星为何在高端市场屡屡失手?
2026年遂宁旧房翻新,哪家公司领跑市场?揭秘遂宁旧房翻新行
以审查实效破壁垒 以精准监管促统一大市场建设
4月25日 | 知之岛 · 海德堡校园跳蚤市场 | 我们付摊位费,你来摆摊!
大部下跌!2026.4.22生猪市场信息交流
第273期丨真正的土鸡、土鸡蛋市场上基本买不到!
4月22日广西鸡蛋市场价格参考:继续下跌!
从迪丽热巴到刘宇宁,夏日冷饮打响营销战
加载中...
上一篇
盐城市文化市场综合执法支队举办“助企行”旅行社守法经营主题培训班
下一篇
2026人工智能影响报告:市场营销人才(附下载)
发表评论
匿名网友
昵称
邮箱
网址
Address
取消
评论