江山股份携手先正达,加快苯嘧草唑海外市场开发步伐

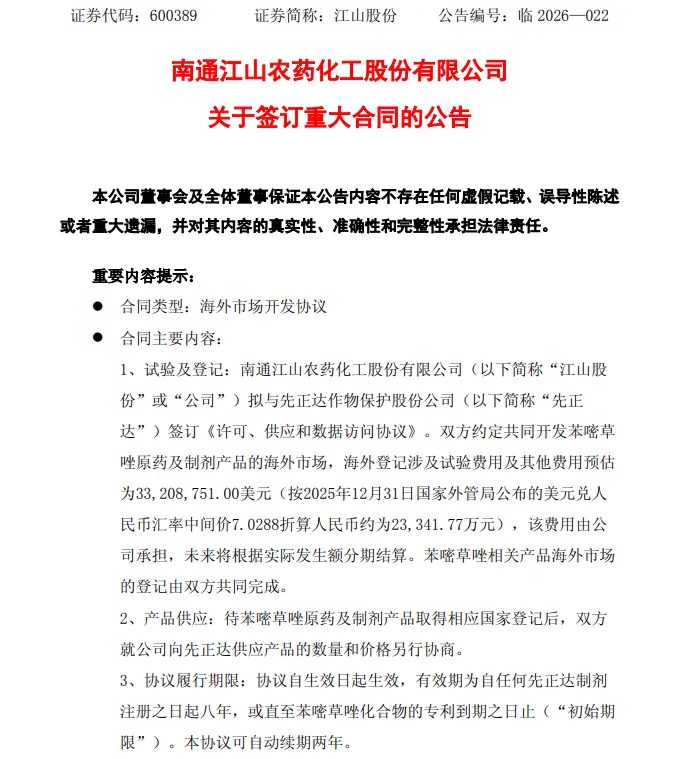
4月21日,南通江山农药化工股份有限公司发布公告称,公司已与先正达作物保护股份公司签订《许可、供应和数据访问协议》。根据协议,双方将共同开发江山股份自主研制的新型专利除草剂苯嘧草唑原药及制剂产品的海外市场,以加快海外市场开发步伐,推动苯嘧草唑在全球市场的商业化进程。
江山股份表示,若协议顺利履行,将有助于提升苯嘧草唑产品的销售规模,预计将在未来年度对公司经营业绩产生积极影响,并进一步增强公司的持续盈利能力。

根据公告披露的协议标的,双方将合作开展苯嘧草唑原药及制剂的海外登记试验研究,预估试验费用(含其他委托服务)合计约3,320.88万美元(按2025年12月31日国家外汇管理局公布的美元兑人民币汇率中间价7.0288折算,约合人民币23,341.77万元)。上述费用全部由江山股份承担,将根据实际发生额分期结算,预计自2026年4月起陆续发生,至2033年结束。苯嘧草唑海外市场的登记工作由双方共同推进完成。
协议主要条款如下:
公司与先正达将根据合同约定,及时开展苯嘧草唑的海外登记及市场开发合作。
1、登记试验、数据访问及登记计划
① 试验费用:公司与先正达合作开展登记数据试验,预计总费用为33,208,751.00美元,该费用由公司承担。
② 数据:试验完成后形成的试验报告由公司和先正达共享。
③ 登记计划:公司与先正达将根据不同区域登记数据包资料的要求,合作开展相关区域国家的登记工作,预计将于2028年后陆续取得相关国家的登记证并形成销售。
2、产品供应:待苯嘧草唑原药及制剂产品取得相应国家登记后,双方就公司向先正达供应产品的数量和价格另行协商。
3、协议期限:本协议自生效日起生效,有效期为自任何先正达制剂注册之日起八年,或直至苯嘧草唑化合物的专利到期之日止(″初始期限″)。本协议可自动续期两年。
4、争议解决方式
双方协议受中国法律管辖,并按中国法律解释。因本协议引起的或与本协议有关的任何争议应首先由双方通过谈判解决,如双方在三十(30)天内未能达成协议,则应将争议提交中国国际经济贸易仲裁委员会(北京),并根据该会当时有效的仲裁规则进行仲裁。
5、协议生效条件:自双方签字之日起生效。
6、特别购买与供应选择权:在双方协议约定区域及约定期限内,先正达向公司采购苯嘧草唑产品,公司向先正达销售苯嘧草唑产品。

部分文字及图片来源于网络,本文内容仅供学习、交流使用,不具有任何商业用途,版权归原作者所有,如有问题请及时联系我们以作处理。我们尽可能确保信息的准确性与完整性,但并不保证其绝对无误,也不代表本站赞同其观点和对其真实性负责。其他媒体、网站或个人转载使用时请注明来源,并自负法律责任。



评论