电脑空间不足?5个地方大胆清,秒清100G!






😭姐妹们,是不是也遇到过电脑C盘天天飘红的窘境?
卡顿、弹窗、软件打不开,真的分分钟让人抓狂!
别再傻傻地一个个文件删啦!今天整理了5个电脑“瘦身”秘籍,亲测有效,轻松腾出100G空间!快来抄作业!✍️ 清空回收站 & 下载文件夹
这是最基础但最容易被忽略的两步!
回收站:删除的文件只是暂时“躺尸”,记得右键【清空回收站】,才能彻底释放空间。
下载文件夹:里面堆满了各种安装包、临时文件,确认没用后果断【Ctrl+A】全选删除! 整理“脏乱差”的桌面
桌面文件太多会严重拖慢开机速度!把文件分门别类,归档到D盘或E盘,还你一个清爽的桌面,电脑运行都快多啦!💨 用好系统自带的“磁盘清理”
Windows自带的清理工具,安全又强大!
路径:此电脑 → 右键C盘 → 属性 → 磁盘清理
勾选这几项:下载的程序文件、Internet临时文件、Windows更新清理、临时文件。随便一项可能就藏了十几G的垃圾! 手动删除“隐藏”的临时文件
进阶操作,效果惊人!
按下【Win+R】,输入 %temp% 并回车。
在打开的文件夹里【Ctrl+A】全选,然后【Shift+Delete】永久删除。(别怕,删不掉的都是正在使用的,直接跳过就好~) 揪出C盘里的“占位大户”
很多被遗忘的大文件才是C盘爆满的元凶!
手动查找:打开C盘,在右上角搜索框输入 大小:>1GB,所有超过1GB的文件都会现形!看看是不是没用的游戏安装包或者影视文件,是就删掉!
卡顿、弹窗、软件打不开,真的分分钟让人抓狂!
别再傻傻地一个个文件删啦!今天整理了5个电脑“瘦身”秘籍,亲测有效,轻松腾出100G空间!快来抄作业!✍️ 清空回收站 & 下载文件夹
这是最基础但最容易被忽略的两步!
回收站:删除的文件只是暂时“躺尸”,记得右键【清空回收站】,才能彻底释放空间。
下载文件夹:里面堆满了各种安装包、临时文件,确认没用后果断【Ctrl+A】全选删除! 整理“脏乱差”的桌面
桌面文件太多会严重拖慢开机速度!把文件分门别类,归档到D盘或E盘,还你一个清爽的桌面,电脑运行都快多啦!💨 用好系统自带的“磁盘清理”
Windows自带的清理工具,安全又强大!
路径:此电脑 → 右键C盘 → 属性 → 磁盘清理
勾选这几项:下载的程序文件、Internet临时文件、Windows更新清理、临时文件。随便一项可能就藏了十几G的垃圾! 手动删除“隐藏”的临时文件
进阶操作,效果惊人!
按下【Win+R】,输入 %temp% 并回车。
在打开的文件夹里【Ctrl+A】全选,然后【Shift+Delete】永久删除。(别怕,删不掉的都是正在使用的,直接跳过就好~) 揪出C盘里的“占位大户”
很多被遗忘的大文件才是C盘爆满的元凶!
手动查找:打开C盘,在右上角搜索框输入 大小:>1GB,所有超过1GB的文件都会现形!看看是不是没用的游戏安装包或者影视文件,是就删掉!
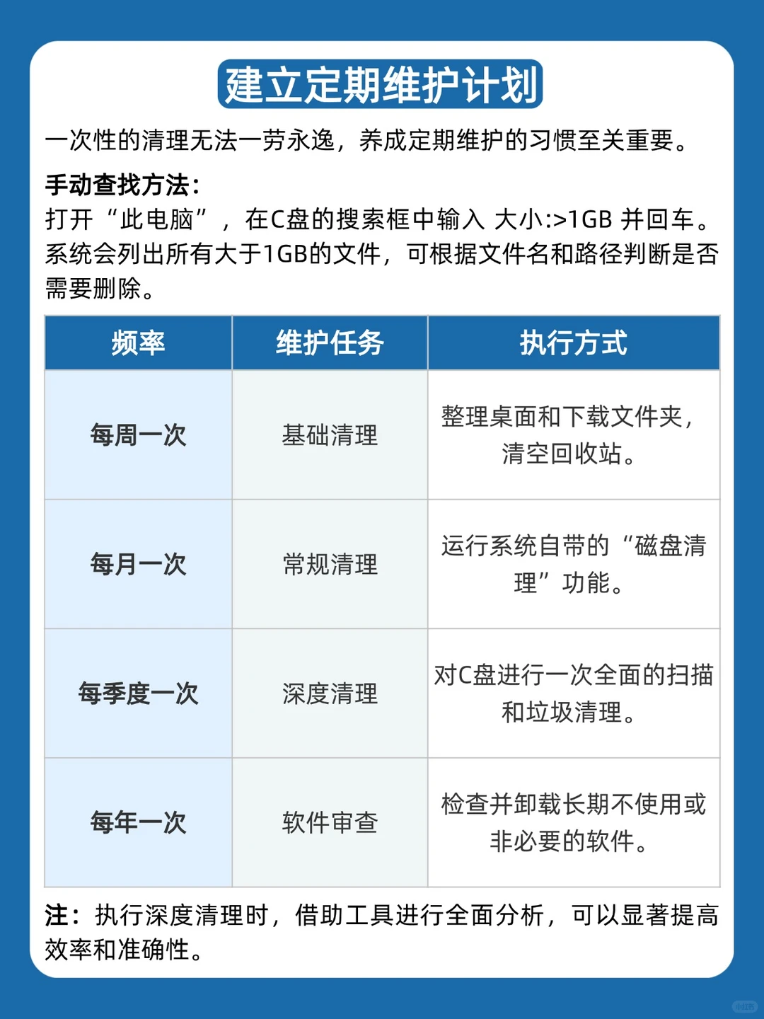
✨【Bonus Tip】养成定期清理的好习惯✨
每周:基础清理(桌面、下载、回收站)
每月:常规清理(用系统自带磁盘清理)
每季度:深度清理(扫描大文件和垃圾)
每年:软件审查(卸载不常用软件)
赶紧去给你的电脑做个大扫除吧!🧹 你还有什么独家清理小技巧?分享一下呀!👇
#计算机 #电脑小白 #笔记本攻略 #电脑知识 #文件类型 #文件 #电脑文件 #电脑 #C盘 #Windows 

评论