✨💻 20个电脑绝技大揭秘!让你的工作效率翻




🔥 嘿,小伙伴们!是不是经常觉得电脑用久了,还是只会那几个基本操作?
1⃣ 快速启动应用:按下Win + R,输入应用名称,回车直达!告别繁琐的桌面点击,速度嗖嗖的!🚀
2⃣ 多任务分屏:Win + 左/右箭头,轻松将窗口一分为二,边工作边娱乐,两不误!🎮💼
3⃣ 快速截图:PrtScn键一键截图,或Win + Shift + S自定义截图区域,记录灵感不再难!🖼
4⃣ 文件秒搜:Win + E打开资源管理器,搜索框里直接输入文件名,秒速定位!🔍
5⃣ 虚拟桌面:Win + Ctrl + D新建桌面,Win + Ctrl + 左右箭头切换,工作生活互不干扰!🌐💼
6⃣ 快速锁屏:Win + L,离开座位也不怕信息泄露,一键锁定安心走!🔒
7⃣ 隐藏桌面图标:右键桌面->查看->显示桌面图标(取消勾选),清爽界面专注工作!📊
8⃣ 文件快速重命名:选中文件,按F2键,直接编辑名称,无需右键菜单!✏
9⃣ 快速关闭程序:Alt + F4,无论是窗口还是浏览器标签页,一键告别!🚫
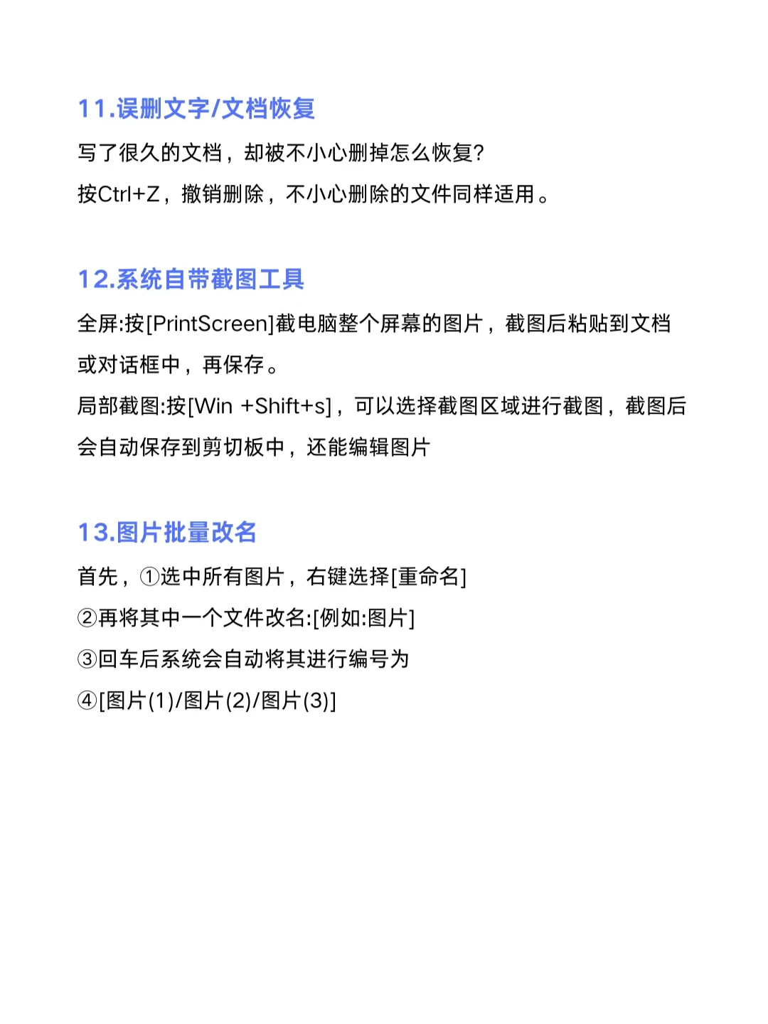
🔟 恢复误关页面:浏览器Ctrl + Shift + T,误关的网页秒回归!🌐
1⃣1⃣ 任务管理器秒开:Ctrl + Shift + Esc,系统卡顿?资源占用高?一键查看并解决!🔧
1⃣2⃣ 快速调整音量:Fn + F键(通常F1-F12中有音量图标),随时掌控音量大小!🔊
1⃣3⃣ 文字快速放大缩小:Ctrl + 鼠标滚轮,网页、文档字体大小随心调!🔍🔍
1⃣4⃣ 快速复制粘贴:Ctrl + C复制,Ctrl + V粘贴,老生常谈却超级实用!📝
1⃣5⃣ 批量重命名:选中多个文件,按F2重命名第一个,其他自动同步!📁📂
1⃣6⃣ 快速打开设置:Win + I,系统设置、隐私、更新一网打尽!🔧
1⃣7⃣ 快速打开运行:Win + R,输入命令直达系统深处,高手必备!💻🔍
1⃣8⃣ 快速切换用户:Win + L锁屏后,点击左下角用户图标,轻松切换账号!👤
1⃣9⃣ 快速打开文件资源管理器:Win + E,文件、文件夹一目了然!📁
#电脑知识 #在端云 #零基础学电脑 #快捷键 #工作效率大大提高 #办公技巧 #在端招聘 #在端名片 @薯队长
1⃣ 快速启动应用:按下Win + R,输入应用名称,回车直达!告别繁琐的桌面点击,速度嗖嗖的!🚀
2⃣ 多任务分屏:Win + 左/右箭头,轻松将窗口一分为二,边工作边娱乐,两不误!🎮💼
3⃣ 快速截图:PrtScn键一键截图,或Win + Shift + S自定义截图区域,记录灵感不再难!🖼
4⃣ 文件秒搜:Win + E打开资源管理器,搜索框里直接输入文件名,秒速定位!🔍
5⃣ 虚拟桌面:Win + Ctrl + D新建桌面,Win + Ctrl + 左右箭头切换,工作生活互不干扰!🌐💼
6⃣ 快速锁屏:Win + L,离开座位也不怕信息泄露,一键锁定安心走!🔒
7⃣ 隐藏桌面图标:右键桌面->查看->显示桌面图标(取消勾选),清爽界面专注工作!📊
8⃣ 文件快速重命名:选中文件,按F2键,直接编辑名称,无需右键菜单!✏
9⃣ 快速关闭程序:Alt + F4,无论是窗口还是浏览器标签页,一键告别!🚫
🔟 恢复误关页面:浏览器Ctrl + Shift + T,误关的网页秒回归!🌐
1⃣1⃣ 任务管理器秒开:Ctrl + Shift + Esc,系统卡顿?资源占用高?一键查看并解决!🔧
1⃣2⃣ 快速调整音量:Fn + F键(通常F1-F12中有音量图标),随时掌控音量大小!🔊
1⃣3⃣ 文字快速放大缩小:Ctrl + 鼠标滚轮,网页、文档字体大小随心调!🔍🔍
1⃣4⃣ 快速复制粘贴:Ctrl + C复制,Ctrl + V粘贴,老生常谈却超级实用!📝
1⃣5⃣ 批量重命名:选中多个文件,按F2重命名第一个,其他自动同步!📁📂
1⃣6⃣ 快速打开设置:Win + I,系统设置、隐私、更新一网打尽!🔧
1⃣7⃣ 快速打开运行:Win + R,输入命令直达系统深处,高手必备!💻🔍
1⃣8⃣ 快速切换用户:Win + L锁屏后,点击左下角用户图标,轻松切换账号!👤
1⃣9⃣ 快速打开文件资源管理器:Win + E,文件、文件夹一目了然!📁
#电脑知识 #在端云 #零基础学电脑 #快捷键 #工作效率大大提高 #办公技巧 #在端招聘 #在端名片 @薯队长


评论