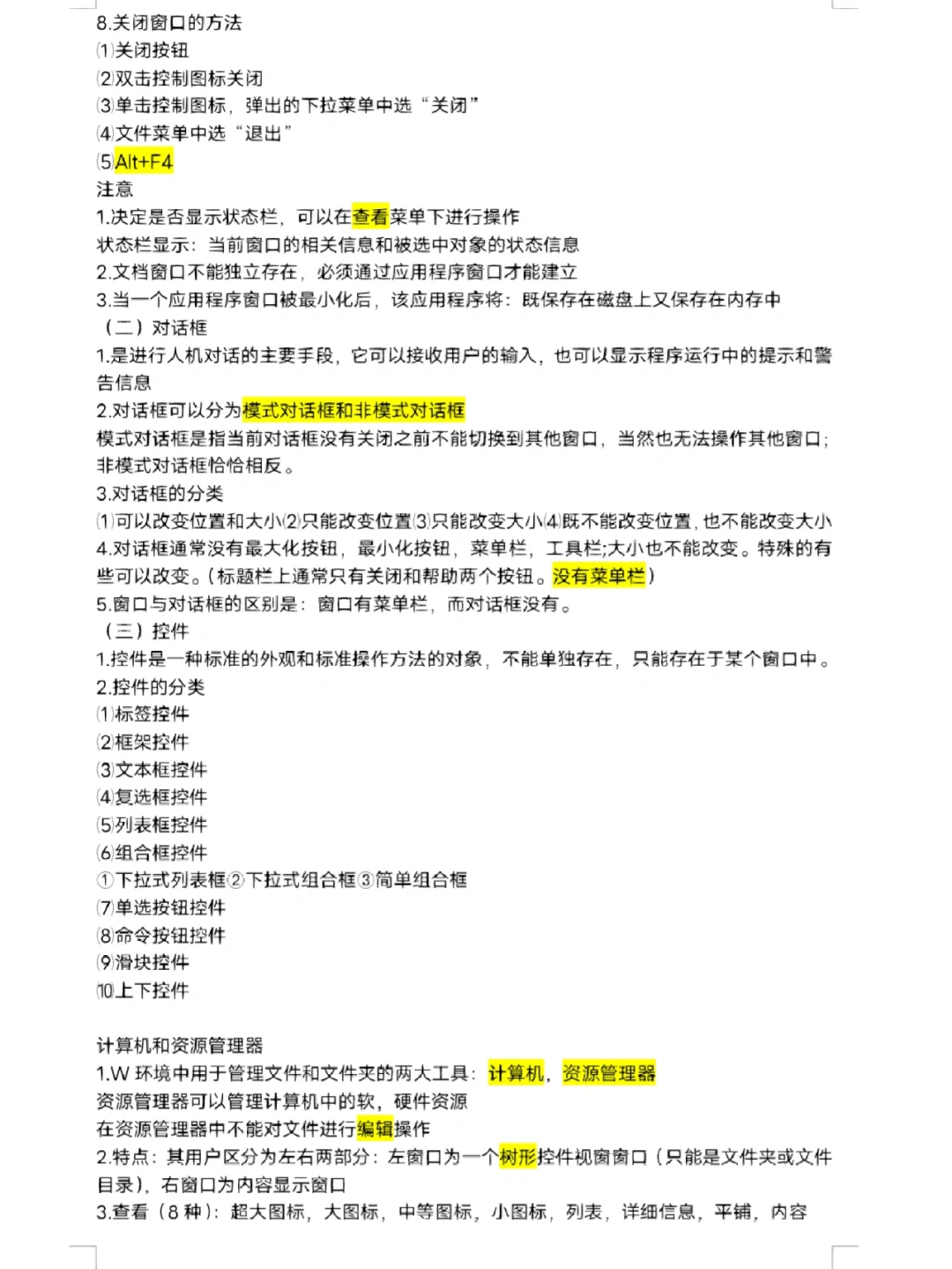
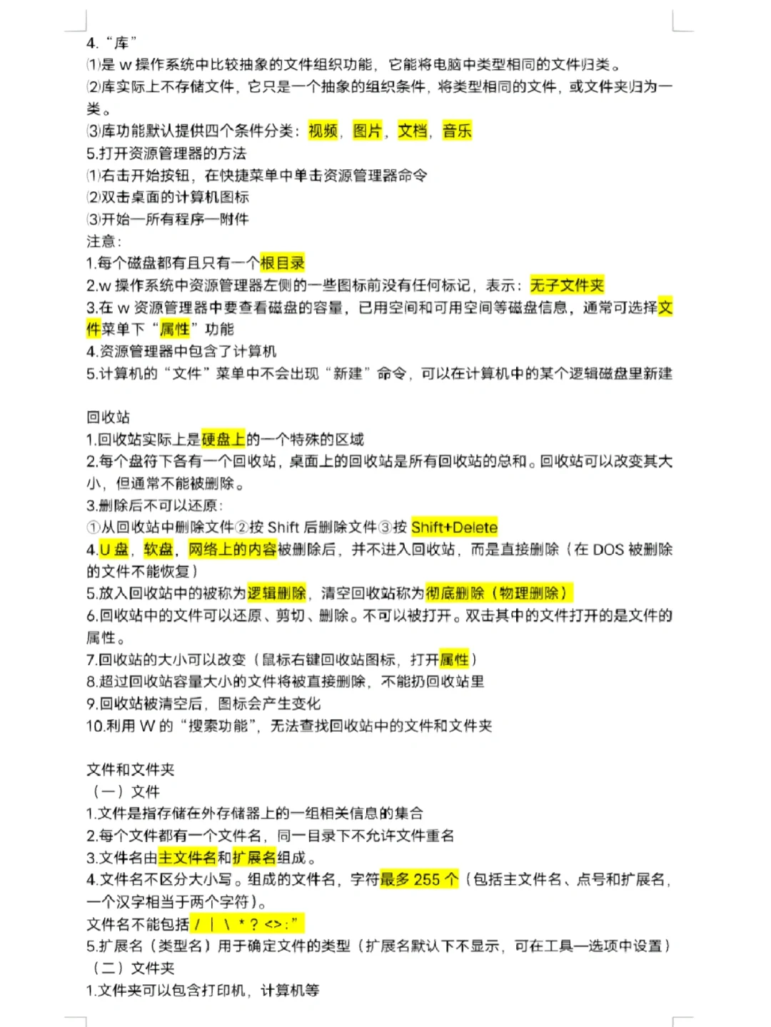
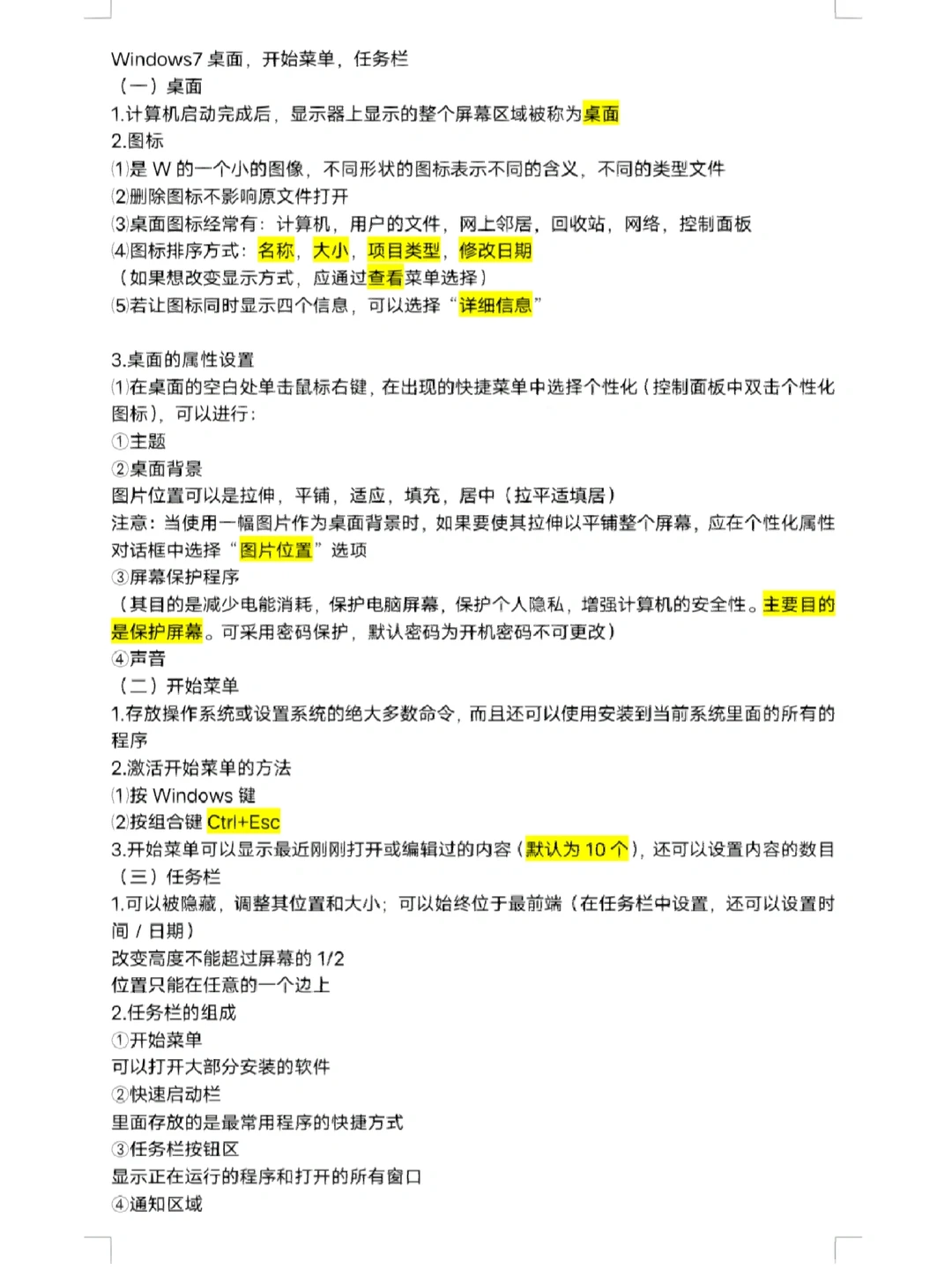
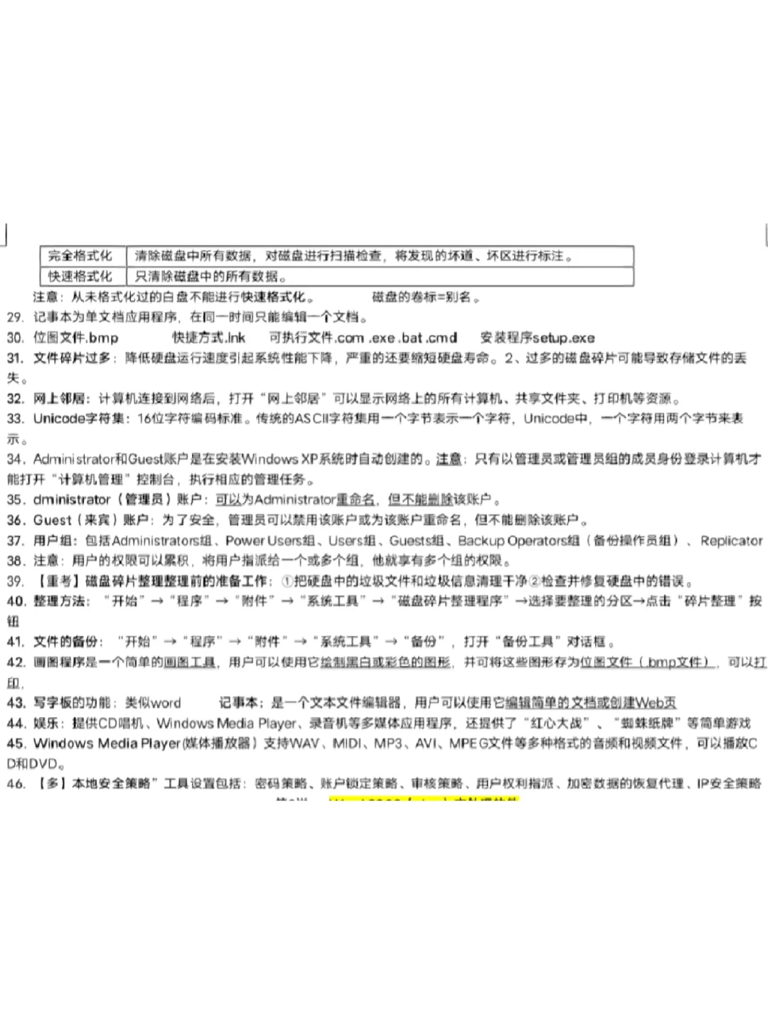
chengsenw
  • 本文由 chengsenw 发表于 2025年12月14日 01:27:47
  • 转载请务必保留本文链接:https://www.gewo168.com/7491.html
匿名

发表评论

匿名网友

:?: :razz: :sad: :evil: :!: :smile: :oops: :grin: :eek: :shock: :???: :cool: :lol: :mad: :twisted: :roll: :wink: :idea: :arrow: :neutral: :cry: :mrgreen: