计算机基础知识点










📚大学计算机基础知识点分享
🌱计算机概述
1️⃣ 计算机的起源与发展:从早期的大型机,到如今的移动智能设备,了解计算机的演变历程。
2️⃣ 计算机的分类与特点:如个人计算机、服务器、移动设备等,及其各自特点与功能。
📹 计算机系统架构
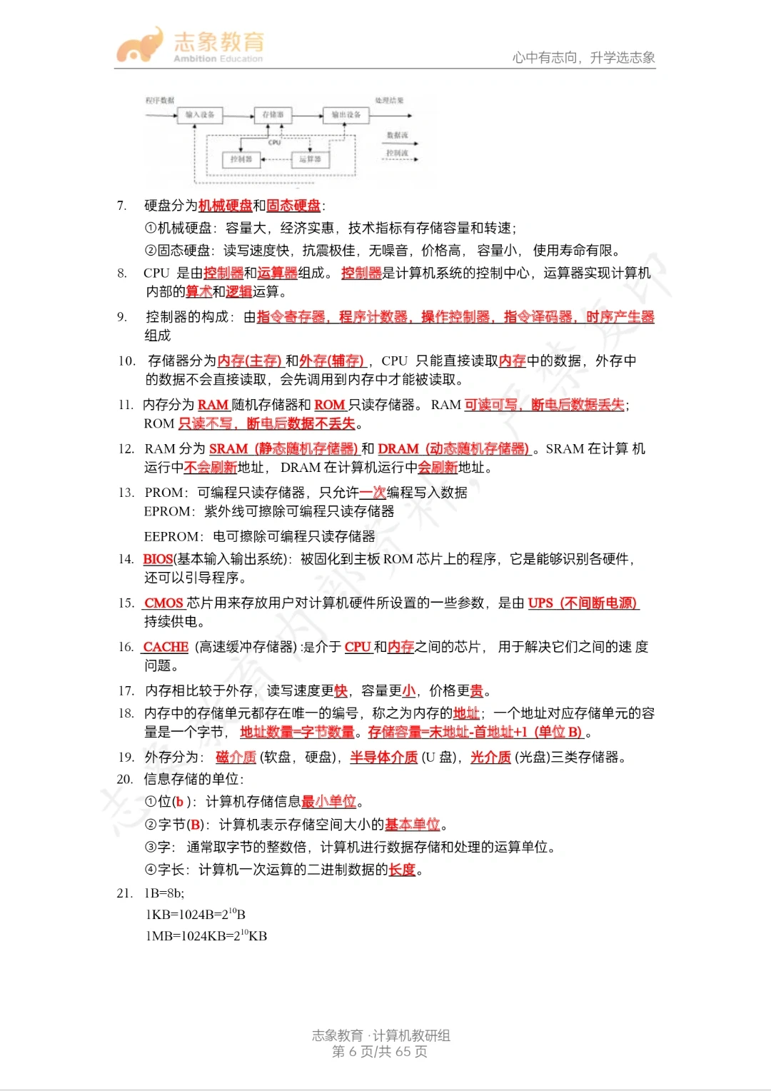
1. 硬件系统:中央处理器(CPU)、存储器、外设等部件的作用及功能。
2. 软件系统:操作系统、应用软件、工具软件等在计算机中的作用及功能。
🖥️ 计算机编程基础
1. 编程语言:如Python、Java、C++等编程语言的基本语法和特性。
2. 数据类型:变量、常量、数据结构等概念及使用方法。
🔗 网络与互联网
1. 网络基本原理:局域网(LAN)和广域网(WAN)的区别及运行机制。
2. 互联网基本知识:HTTP协议、网页设计原理、SEO技术等。
📍 数据安全与加密
1. 数据备份与恢复技术。
2. 数据加密算法原理及应用领域。
3. 网络安全的防范措施。
🔧 计算机维护与故障排除
1. 硬件维护与保养:如硬盘、内存条的清洁与保养等。
2. 系统故障诊断与排除:常见软件问题及解决方案。
👨💻 大学计算机基础学习小贴士
* 理论学习与实践相结合,多动手操作才能更好地掌握知识。
* 养成定期复习的习惯,巩固所学知识。
* 遇到问题及时记录并解决,形成良好的学习习惯。
希望以上内容能对你有所帮助,如果你有任何其他问题或需要更多内容,欢迎随时向我提问!让我们一起在学习的道路上不断进步吧!💪✨
#计算机 #数据库 #c语言学习 #计算机二级备考 #计算机专业 #专升本 #备考
🌱计算机概述
1️⃣ 计算机的起源与发展:从早期的大型机,到如今的移动智能设备,了解计算机的演变历程。
2️⃣ 计算机的分类与特点:如个人计算机、服务器、移动设备等,及其各自特点与功能。
📹 计算机系统架构
1. 硬件系统:中央处理器(CPU)、存储器、外设等部件的作用及功能。
2. 软件系统:操作系统、应用软件、工具软件等在计算机中的作用及功能。
🖥️ 计算机编程基础
1. 编程语言:如Python、Java、C++等编程语言的基本语法和特性。
2. 数据类型:变量、常量、数据结构等概念及使用方法。
🔗 网络与互联网
1. 网络基本原理:局域网(LAN)和广域网(WAN)的区别及运行机制。
2. 互联网基本知识:HTTP协议、网页设计原理、SEO技术等。
📍 数据安全与加密
1. 数据备份与恢复技术。
2. 数据加密算法原理及应用领域。
3. 网络安全的防范措施。
🔧 计算机维护与故障排除
1. 硬件维护与保养:如硬盘、内存条的清洁与保养等。
2. 系统故障诊断与排除:常见软件问题及解决方案。
👨💻 大学计算机基础学习小贴士
* 理论学习与实践相结合,多动手操作才能更好地掌握知识。
* 养成定期复习的习惯,巩固所学知识。
* 遇到问题及时记录并解决,形成良好的学习习惯。
希望以上内容能对你有所帮助,如果你有任何其他问题或需要更多内容,欢迎随时向我提问!让我们一起在学习的道路上不断进步吧!💪✨
#计算机 #数据库 #c语言学习 #计算机二级备考 #计算机专业 #专升本 #备考


评论