Facebook运营干货|海外客户主动询盘








许多外贸朋友运营Facebook账号效果不佳
问题往往不在于产品,而在于运营思路
多数情况只是机械“发帖”,而非用心“经营”
问题往往不在于产品,而在于运营思路
多数情况只是机械“发帖”,而非用心“经营”
核心在于:将你的主页打造成一个专业的“线上展厅”
让潜在客户一眼就能看到价值与信任感
【运营升级三步法】
1. 主页形象专业塑造
· 头图与头像清晰传达业务范围
· 完整填写公司信息与官网链接
· 打造统一、专业的品牌视觉风格
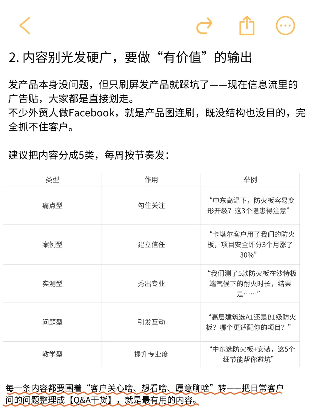
1. 内容价值深度输出
· 少发硬广,多分享行业洞察与应用场景
· 用图文、视频展示产品实际使用效果
· 定期发布客户案例与技术解答
1. 建立持续互动连接
· 及时回复私信与评论区咨询
· 主动加入相关行业小组讨论
· 通过直播深化客户关系与专业形象
持续输出客户关心的内容
才能建立专业认知与信任基础
当你在领域内成为可靠的信息来源
询盘自然会主动找到你
精细化运营需要耐心与方法
愿每位外贸人都能打造出高转化率的专业主页


评论