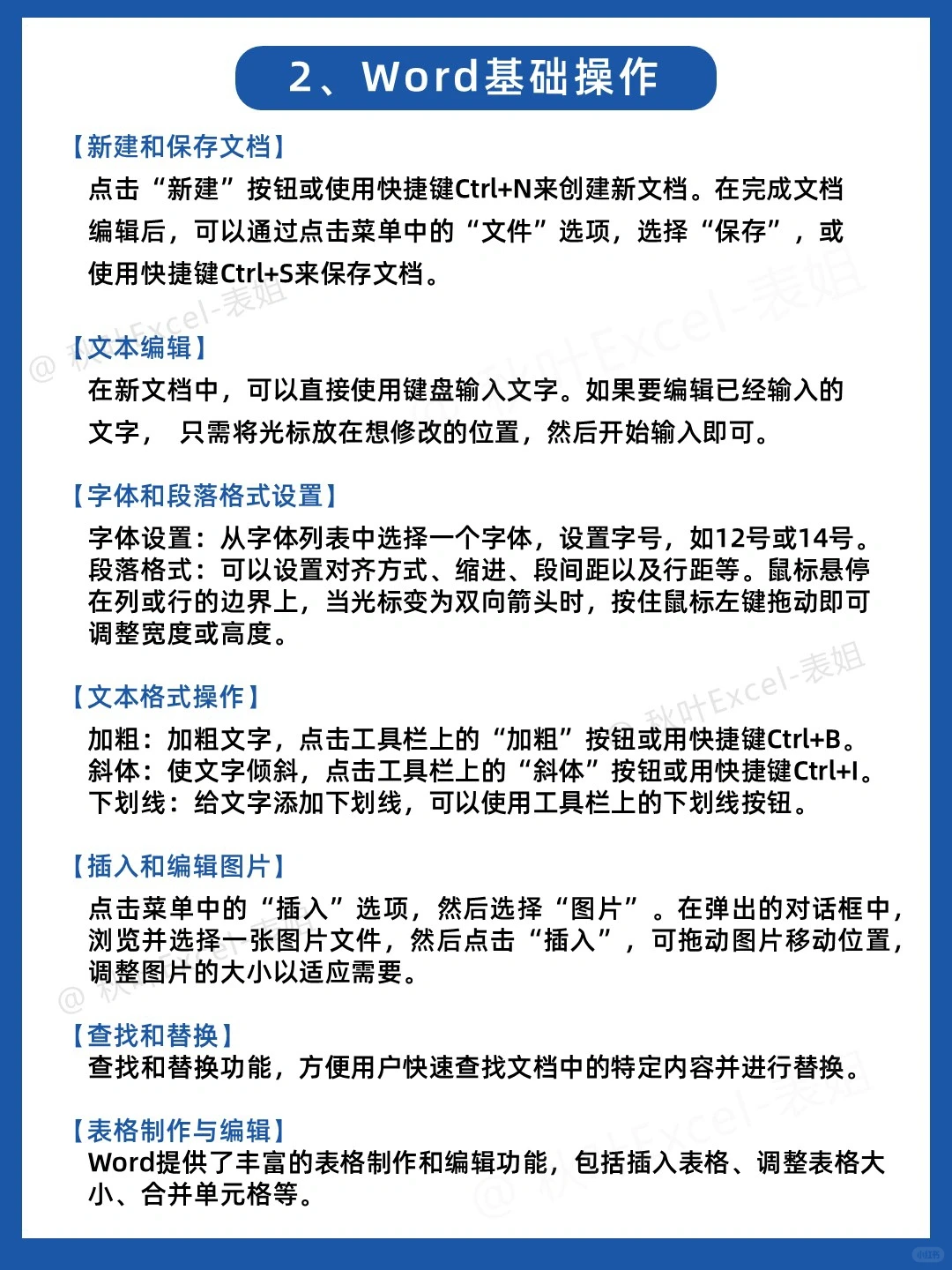
吃透这6页纸,你的Word就会很牛了!🐮

chengsenw 项目开发评论2阅读模式

吃透这6页纸,你的Word就会很牛了!🐮

吃透这6页纸,你的Word就会很牛了!🐮

吃透这6页纸,你的Word就会很牛了!🐮

吃透这6页纸,你的Word就会很牛了!🐮

吃透这6页纸,你的Word就会很牛了!🐮

吃透这6页纸,你的Word就会很牛了!🐮

吃透这6页纸,你的Word就会很牛了!🐮

吃透这6页纸,你的Word就会很牛了!🐮

吃透这6页纸,你的Word就会很牛了!🐮

Word也是日常办公中常用的工具之一🥰
-
今天表姐整理了Word中基础且重要的内容,分享给各位宝子们❤️
-
希望宝子们在办公中能把Word用得更加得心应手!💪🏻
-
#学习干货 #学习技巧 #职场干货 #职场 #办公技巧 #office办公技巧 #word #word干货 #Word #干货 #office #office办公软件 #excel #每天学习一点点

 
chengsenw
  • 本文由 chengsenw 发表于 2025年12月18日 14:38:33
  • 转载请务必保留本文链接:https://www.gewo168.com/8537.html
匿名

发表评论

匿名网友

:?: :razz: :sad: :evil: :!: :smile: :oops: :grin: :eek: :shock: :???: :cool: :lol: :mad: :twisted: :roll: :wink: :idea: :arrow: :neutral: :cry: :mrgreen: