干货|教新手女宝配游戏电脑:3k-w💰都能畅玩







自从发过#宿舍 电竞房帖,收到很多姐妹的私信,终于写出一篇详细的教程,保证通俗易懂,完全电脑小白都能明白!
读完以后你也能自己选一台心仪的游戏电脑💻
本文篇幅长,可以🌟备用~
(电脑没有想的那么贵,我的电脑三千五💰全都流畅玩,瓦3-400帧)
🪽如果只是想打lol/瓦/cs/守望先锋这类不要求显卡的游戏,甚至可以低至2k💰。不过加到3k💰体验会更好,电脑寿命也更长
🪽如果你需要4k高画质运行各类3a大作,那么至少需要5070显卡,价格来到8k💰以上
#台式电脑 #电脑配置 #电竞房 #电脑 #高颜值电脑 #电竞少女
读完以后你也能自己选一台心仪的游戏电脑💻
本文篇幅长,可以🌟备用~
(电脑没有想的那么贵,我的电脑三千五💰全都流畅玩,瓦3-400帧)
step1️⃣明确需求预算
我刚上大学的时候是轻薄本,不幸染上了瓦。帧数只有六七十,很不舒服
🪽我想要一台1k画质(即1080p)畅玩
🪽如果只是想打lol/瓦/cs/守望先锋这类不要求显卡的游戏,甚至可以低至2k💰。不过加到3k💰体验会更好,电脑寿命也更长
🪽如果你需要4k高画质运行各类3a大作,那么至少需要5070显卡,价格来到8k💰以上
step2️⃣了解电脑配件
写得超过字数了,放在p3⬆️
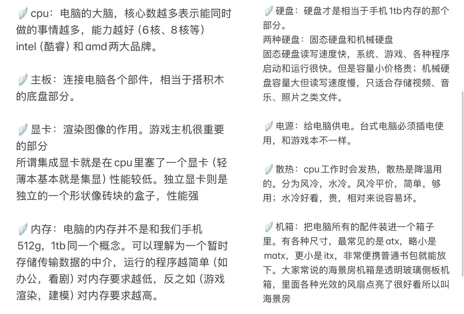
🪽cpu、主板、显卡、内存、硬盘、电源、散热、机箱组成一个电脑。电脑的组成就是搭积木,全部零件拼起来就可以运行了。这些零件有各种品牌型号,价格越高性能越好,根据预算组合。
🪽最贵的部分通常是显卡,占整台电脑约40-50%。其次是cpu+主板(称为板u套装)占20-30%。不太过考虑颜值的电脑一般是这样的价格构成。
step3️⃣自己组装or整机or找人代组?
🪽无论选择哪种,一定要⚠️了解一下市场价⚠️有些配置非常黑心,成本三千卖你八千。
🪽整机:无论是电商平台,还是主播up主卖的,务必去拿着他给你的配置一个一个搜价格,然后加起来看看他赚了你多少钱(200左右还行,再多就换一家吧。)要是不太确定就发个小红薯问问网友。
🪽代组:找上门装机方便。毕竟全部配件买到你自己家,付一个安装费就好(我这市场价1-300)。
🪽自组:去看硬件茶谈的装机视频!一步一步跟着做真的不难
step4️⃣除了主机还需要什么?
🪽显示器(屏幕),键盘,鼠标,耳机/音响
🪽我外设很多,但常用的鼠标键盘就二三百💰自己喜欢就好
希望姐妹们都能买到自己心仪的电脑,愉快游戏
[亲一个R]还有什么不明白可以评论,随意提问~#台式电脑 #电脑配置 #电竞房 #电脑 #高颜值电脑 #电竞少女


评论