吉林调频新政落地,储能市场迎结构性重构,独立储能迎来专属赛道



吉林调频新政落地

储能市场迎结构性重构
独立储能迎来专属赛道
<<<<


前言
2026年3月17日,吉林省能源局发布《吉林省电力市场运营规则及配套实施细则(试行4.1版)》征求意见稿,针对调频辅助服务市场出台多项重磅规定,不仅明确调频里程报价上限15元/兆瓦,更划定独立储能参与调频的专属规则,同时通过性能系数考核、市场出清机制优化等举措,推动吉林电力辅助服务市场向精细化、市场化升级。这一政策不仅是对全国电力现货市场建设要求的落地,更将深刻影响东北区域储能、新能源、虚拟电厂等产业的发展格局,为新型电力系统下的辅助服务市场树立区域标杆。

01
政策核心突破:重构调频市场
参与格局独立储能成核心抓手
NEW ENERGY
此次吉林调频新政的核心,在于打破原有市场参与边界,通过规则细化与主体分层,让独立储能、虚拟电厂等新型主体成为调频市场的重要参与者,同时建立起“性能优先、价格导向”的市场化出清机制,实现调频资源的高效配置。
1
独立储能专属赛道明确
与现货市场做切割
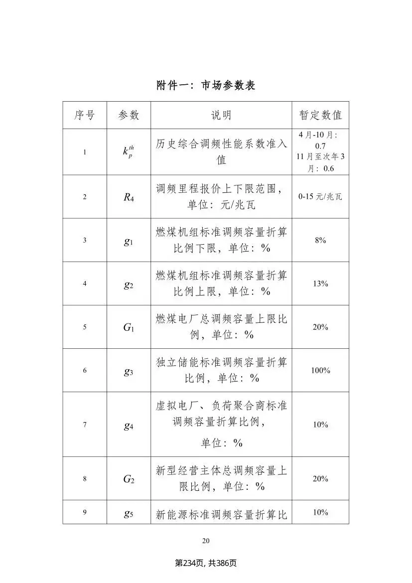
政策首次明确,现货市场运行期间,申报参与调频的独立储能不再参与现货市场出清,日前充放电计划为零。这一规定看似限制了独立储能的参与范围,实则为其打造了调频专属盈利赛道——避免与现货市场的收益冲突,让独立储能可专注于调频服务,同时通过100%额定功率的调频容量折算比例(g3参数),最大化释放独立储能的调频能力,契合其响应速度快、调节精度高的技术优势。
2
新型主体参与门槛清晰
虚拟电厂迎发展机遇
以分布式储能单一类资源聚合的混合型虚拟电厂,可按照独立储能要求参与调频市场,同时虚拟电厂、负荷聚合商的标准调频容量折算比例(g4)定为10%,总中标容量上限为调频需求的20%(G2)。这意味着虚拟电厂的聚合能力得到政策认可,成为连接分布式储能与调频市场的重要桥梁,为其在东北区域的商业化落地提供了政策支撑。
3
价格与性能双约束
建立市场化定价机制
调频里程报价划定0-15元/兆瓦的上下限,既防范市场恶性报价,又为市场化定价留足空间;同时引入时段综合调频性能系数(kt) 和历史综合调频性能系数(kp),将性能指标与中标优先级、收益直接挂钩——排序价格相同时kp大者优先,kt低于0.5则取消当期补偿收益。这种“价格+性能”的双维度考核,倒逼市场主体提升调频技术水平,推动行业从“价格竞争”向“价值竞争”转型。

02
行业深层影响:多主体迎来机遇
与挑战,市场生态加速优化
NEW ENERGY
吉林调频新政的落地,并非单一政策调整,而是新型电力系统下,电力辅助服务市场与新能源、储能产业协同发展的必然选择,其影响将辐射储能运营商、新能源场站、虚拟电厂运营商等多个市场主体,推动行业生态的结构性重构。

03
独立储能:迎来确定性盈利机遇
技术升级成核心竞争力
NEW ENERGY
此前独立储能参与电力市场面临“现货+辅助服务”的选择难题,此次政策的“切割式”规定,让独立储能可专注调频服务,且15元/兆瓦的报价上限、100%的容量折算比例,为其带来明确的收益预期。但同时,政策对性能系数的严格考核(如历史kp准入值4-10月0.7、11月至次年3月0.6),要求独立储能运营商必须提升设备的调节速率、响应时间和精度,具备AGC/APC功能、能实时传输运行参数的储能项目将占据竞争优势,行业将迎来一轮技术升级浪潮,低性能储能项目或将逐步被市场淘汰。

04
新能源场站:调频责任强化
与储能协同成必然趋势
NEW ENERGY
政策明确,满足准入条件的新能源场站为调频服务强制参与主体,且当新能源因报价未完全消纳时,需严格执行AGC指令限制出力,同时新能源场站的调频容量折算比例(g5)定为10%,单独形成归一化调频序列。这意味着新能源场站不仅要承担发电责任,更要参与电网调频调节,而新能源出力的间歇性、波动性与调频的实时性要求存在天然矛盾,新能源配套储能或与独立储能协同调频,将成为新能源场站的必然选择,这也将进一步拉动储能的市场需求,推动“新能源+储能”模式的深度落地。
05
燃煤机组:调频市场地位受冲击
转型势在必行
NEW ENERGY
此次政策将10万千瓦及以上公用燃煤机组的调频容量上限定为额定功率的13%(g2),单个电厂所有中标发电单元总调频容量不超过调频需求的20%(G1),而独立储能、虚拟电厂等新型主体的总中标容量同样为调频需求的20%(G2),意味着燃煤机组在调频市场的传统主导地位被削弱。未来燃煤机组若想在调频市场占据优势,需通过技术改造提升调频性能,同时适应市场化的价格竞争,从“基础调频主体”向“优质调频主体”转型成为关键。
06
虚拟电厂:聚合价值凸显,
分布式储能迎来规模化发展契机
NEW ENERGY
混合型虚拟电厂可按独立储能参与调频,让分布式储能的碎片化资源通过聚合进入调频市场,解决了分布式储能单独参与市场的门槛高、成本高问题。政策对虚拟电厂的调频时段、调节容量、物理参数等申报要求的明确,也为其商业化运营提供了规则依据,未来具备资源聚合能力、精准调控能力的虚拟电厂运营商,将成为连接分布式能源与电网的重要纽带,推动分布式储能的规模化、市场化发展。
07
政策背后的行业逻辑:
契合全国电力市场建设
适配新型电力系统需求
NEW ENERGY
吉林此次调频新政的出台,并非偶然,而是对国家层面电力现货市场建设、辅助服务市场机制完善要求的精准落地,更是适配东北区域新能源高比例发展、电网调频需求提升的现实选择。
从国家层面来看,《关于全面加快电力现货市场建设工作的通知》(发改办体改〔2025〕394号)明确要求完善辅助服务市场机制,推动新型主体参与,吉林此次政策正是对这一要求的区域实践,通过细化调频市场规则,让储能、虚拟电厂等新型主体真正融入电力市场体系,实现“源网荷储”的协同互动。
从区域实际来看,东北区域是我国新能源装机的重要基地,风电、光伏的高比例并网,使得电网的频率调节压力持续增大,而传统燃煤机组的调频能力有限,难以满足电网的实时调节需求。独立储能、虚拟电厂等新型主体的加入,能够弥补传统调频资源的不足,提升电网的灵活性和稳定性,为东北区域新能源的高比例消纳提供保障,推动新型电力系统在区域的落地。
同时,政策将调频月度总里程补偿费用由用户用电量和未参与电能量市场交易的上网电量共同分摊,按两者比例进行分配,实现了“谁受益、谁承担”的市场化原则,既保障了调频服务提供者的收益,又让费用分摊更加合理,为调频市场的长期稳定运行奠定了基础。
未来展望:区域政策示范效应显现,储能市场迎全国性机遇

吉林调频新政的出台,不仅将推动本地电力辅助服务市场的成熟,更有望形成区域示范效应,为其他省份提供借鉴。此次征求意见时间为2026年3月17日至4月18日,正式落地后将进一步完善吉林电力市场体系,而随着全国电力现货市场的加快建设,辅助服务市场的市场化、精细化改革将成为趋势,储能作为调频服务的优质资源,将迎来全国性的市场机遇。
对于市场主体而言,需紧跟政策趋势,提前布局技术升级与模式创新:独立储能运营商应聚焦调频性能提升,打造标准化、高性能的调频储能项目;新能源企业应加快与储能的协同布局,通过“新能源+储能”实现发电与调频的双重收益;虚拟电厂运营商应强化资源聚合与调控能力,挖掘分布式储能的调频价值。
对于行业而言,此次政策将推动储能行业从“政策驱动”向“市场驱动”转型,让储能的调频价值在电力市场中得到充分体现,同时推动电力辅助服务市场与新能源、储能产业的深度融合,形成“新能源发展带动调频需求,调频市场拉动储能发展,储能发展保障新能源消纳”的良性循环。
吉林调频新政的落地,是新型电力系统建设的重要一步,更是储能市场市场化发展的重要里程碑。在政策的引导下,电力辅助服务市场将迎来更加公平、高效、有序的发展格局,而储能作为核心参与者,也将在这一过程中实现规模化、高质量发展,为我国能源转型提供坚实支撑。
原文如下:




























扫码关注我们




评论