《零售金融场景化获客活客与产能倍增实战项目》

一、商业增长回归“人的尺度”倒逼银行增长逻辑调整
(一)商业增长正在回归“人“的尺度
适逢“十五五”开局的关键历史节点,国内经济正深刻转型,彻底告别粗放式增长,步入以消费为主导、科技为动能、制度为保障、安全为底座的高质量发展深水区,消费市场迎来历史性变革。2025年11月国家发布的相关实施方案明确,当前消费市场的优质供给聚焦四大核心方向,即加速新技术新模式创新应用、扩大特色和新型产品供给、精准匹配不同人群需求、培育消费新场景新业态,为消费升级指明方向。
与此同时,商业空间正发生深刻重构,从远场“大而全”的购物中心,逐步回归近场“小而美”的社区生活圈,那些能嵌入居民日常、精准回应具体人群需求的服务节点,已成为激活社区消费活力的核心载体。以上海为代表的城市率先发力,2026年初明确提出培育打造20个融合性服务消费新场景,推动文商旅体展深度融合,通过业态联动,将重大活动带来的瞬时客流转化为关联消费增长动能。
行业竞争逻辑也已悄然转变,从以往的“流量争夺”转向“人心留存”。政府工作报告明确指出,未来五年商业增长不再是简单的规模扩张,而是要求企业深度嵌入民生服务链条,回归“人的尺度”。可见,未来的消费增长图景,核心是对“人”的深度经营,那些能真正理解人、服务人,并借助技术与制度红利实现能力升级的企业,必将在未来五年的新消费版图中占据关键位置。
(二)“以银行为中心”的规模扩张逻辑越来越不适应趋势
1、物理阵地,坐商模式
传统零售增长高度依赖线下网点扩张,网点是获客、服务、销售的核心阵地。布局上“跑马圈地”,按客群定位网点(社区主打中老年储蓄、商圈侧重消费信贷);功能以交易处理为主,附加简单产品销售;获客依赖网点自然流量和线下临时活动,采用“坐商”模式等待客户上门。
2、标准产品,缺乏个性
以“卖产品”为核心,围绕银行自身KPI设计产品、开展营销。产品以存贷、简单理财为主,同质化严重;营销侧重收益率对比,忽视客户风险偏好与生命周期需求;客群仅按资产规模简单划分,未挖掘差异化需求。
3、粗放营销,以我为主
获客营销“大水漫灌”,缺乏精准性。获客依赖广告、合作引流,成本高、转化率低;存量客户激活靠短信群发、电话外呼,易引发反感;品牌传播强调自身实力,忽视客户价值传递。
4、考核单一,忽视长期
考核以规模指标为核心,侧重存款、贷款、理财销售额等硬指标;员工绩效与产品销量直接挂钩,导致“重销售、轻服务”;资源向高规模网点倾斜,忽视社区养老等特色场景。
5、生态封闭,单打独斗
偏好闭门造车,未与电商、医疗等外部伙伴深度协同;产品方面仅提供存贷汇、理财等金融服务,不延伸至生活场景;合作多为偶发式合作,未形成场景共建;价值传递仅强调金融价值,未融入客户生活需求。
银行零售业务传统做法本质是“以银行为中心”的规模扩张,依靠网点、产品、人工、数据等“旧四样”增长。随着主力客群变化,获客成本上升、客户流失等弊端凸显,倒逼银行转向“以客户为中心”的场景共建,将银行产品和服务嵌入客户的社会生态体系中,以数字化、个性化、协同化实现产能可持续增长。
二、从生态场景角度理解银行零售业务的动能之源
✅零售业务的诉求可归总为:存钱、贷款、购买产品和服务。
✅零售业务的困难和挑战可归总为:怎么让客户选择我?如何持续提升客户的产能?
在回答如何应对零售业务的困难和挑战之前,我们以两类客户为例,看一下近5年银行的客户消费行为的变化:
(一)普通客户:大众客群、小微企业主、年轻白领等
☝️聚焦:便捷性、普惠性、场景化;
☝️解决:基础需求+品质升级
普通客户的核心需求是“用得起、用得方便、能满足日常/品质消费”,业务需求围绕“低门槛、高适配、强场景”,结合消费习惯(线上化、即时性)、产业关联(如小微企业主的生产经营需求)及政策导向(如消费补贴、普惠金融)。

(二)高端客户:高净值人群、企业主等
🎊聚焦:定制化、综合化、价值化;
🎊解决:财富传承+产业赋能。
高端客户的核心需求以“财富保值增值、家族传承、产业资源整合”为核心,业务需求围绕“定制化、综合化、价值共创”,结合财富目标(如税务筹划、家族信托)、产业需求(如创业企业的融资、供应链整合)及生活方式(如高端消费、跨境服务)。

总结来看,无论普通客户还是高端客户,金融产品消费的共性逻辑都在强化“以场景生态基础、以价值传递为抓手、以长期关系为目的”的个性化、场景化、便捷化的金融服务,最终给客户在自身生态场景中带来经济价值、生存价值、发展价值和情绪价值。
✅生活场景与业务的融合:将金融业务嵌入客户的日常生活(如消费、支付)或生产经营(如企业供应链、科创研发),与行业平台共建“金融+场景”。
✅传递业务价值而非产品:突出业务的价值(如存款的“安全+灵活”、贷款的“低利率+快捷”、财富管理的“稳健增值”),而非产品本身。
✅以个性服务促进长期:通过个性化服务提升客户粘性,如私人银行客户更看重“长期信任的复利”,通过“可复制的资产配置体系、可运营的投顾队伍、可观测的数字化中台”提升客户满意度。
所以,从客户的消费行为来看,银行想要“被选择”就必须有价值,想要持续提升产能,就必须在客户的生态场景有为客户持续创造价值的“一席之地”。
三、以生态运营思维提升网点零售产能项目设计
(一)项目出发点
顺应消费趋势和政策导向,推动网点零售业务营销从“坐商、粗放、单一、封闭”的自我模式向“主动、精准、综合、融合”的生态运营模式转化,打造“社区化、特色化、生态化”的金融枢纽平台,形成网点产能持续、稳健增长的生态体系。
(二)项目目标
掌握客户生态场景分析的框架与方法,具备场景搭建能力,通过场景化产品嵌入、数据流驱动精准运营、跨生态伙伴协同的实操,提升生态场景下的客群产能。
✅产能提升:试点网点零售客户AUM增长**%,非息收入占比提升*%,客户活跃度提升**%;
✅客户粘性:客户流失率下降**%,场景化产品渗透率**%;
✅员工效能:网点员工场景化营销效率提升**%。
(三)项目收益:三层面收益
1.银行层面
✅产能突破:通过生态场景吸引增量客户、激活存量客户,实现网点零售业务“量价齐升”;
✅长期稳健:通过生态场景覆盖,形成客户粘性,保证长期稳定的产能供给。
2. 员工层面
✅能力升级:员工掌握“场景化需求挖掘”“AI工具应用”、“跨伙伴协同”技能,从“产品推销员”转型“场景顾问”;
✅效率提升:通过“数据流”精准获客,人均管户数提升**%。
3. 客户层面
✅体验优化:获得“全生命周期陪伴”、“全场景融合”的个性化服务;
✅价值实现:通过场景内产品组合,实现资产稳健增值与风险对冲,满意度提升≥**%。
(四)项目思路:基于“链-圈-流”思维的生态场景搭建
银行零售客户的生态场景本质是客户在特定生活/消费/金融环境中,通过与银行、第三方伙伴、自身需求、技术工具、政策资源等多要素深度耦合,形成的动态化、网络化的价值创造系统,其核心是“以客户为中心”,涵盖客户的全生命周期、全场景需求,是生活链、需求圈、数据流三个维度的相互关联。通过为客户创造价值提升产能,就是以“链-圈-流”思维贯穿全流程,将银行从“从产品推销者转向场景共建者”。
1、生活链:基于生命周期的场景覆盖
零售客户的需求贯穿“青年(消费、信贷)-中年(理财、家庭)-老年(传承、养老)”全生命周期,形成一条“生活场景链式结构”,例如:中年场景(家庭支柱):核心是“理财+保障+传承”,需求包括“家庭资产配置”(存款+基金+保险)、“房贷/车贷”(信贷)、“家族信托”(财富传承),关联理财子公司(产品)、保险公司(保障)、律师事务所(信托架构)。
2、需求圈:以客户为中心的融合服务
生态场景的核心是“客户需求为圆心”,整合内外部资源提供“一站式解决方案”。例如: ✅高净值客户的“专属需求圈”:追求“私密+定制+圈层”,银行通过家族信托(定制化传承)、跨境资产配置(海外房产/股票)、私募股权基金(科技投资),联合私人银行俱乐部(圈层活动)、海外券商(跨境服务),形成“财富管理-圈层社交-全球配置”的融合圈。
3、数据流:实时协同的智能支撑
生态场景的高效运转依赖“客户行为数据、交易数据、需求数据”的实时流动,通过AI、大数据实现“精准洞察”。例如:
✅精准营销:通过手机银行的“交易流水”(如频繁购买母婴产品),推荐“育儿理财计划”;通过“浏览记录”(如关注新能源基金),推送“绿色理财”产品;
✅个性化体验:通过“对话式交互”(AI大模型),识别客户情绪(如“想找低风险产品”),推荐“分红险”或“大额存单”。
(五)项目实施:以“链-圈-流”为核心的6阶段推进
以让客户“获得个性化、场景化、便捷的金融服务”生态场景价值为核心,以“分析场景→设计场景→运营场景”为主线,按六阶段推进。
阶段一:客群分析--对银行所在社区客群进行分析
明确社区客群的“基础画像”,先界定“社区属性”与“客群分层”。根据社区的地理位置、建成时间、居民结构,将社区划分为不同类型(影响客群需求),示例如下:

改变传统“按资产规模”的分层方式,按“生活链”逻辑,采用“生命周期+场景需求”的双维度分层:

主要成果
1️⃣《社区客群生态场景诊断问卷》:针对社区客群(青年/中年/老年)设计,涵盖“生活链断点”“需求圈融合度”“数据流应用”三个维度。
2️⃣《网点“链-圈-流”痛点地图》:用可视化图表展示社区客群的“生活链断点”“需求圈融合缺口”“数据流瓶颈”;
3️⃣《竞品社区场景对标分析》:梳理同业在社区客群服务中的优秀案例,对比本行的差距。阶段二:场景诊断--“链-圈-流”三维扫描现有网点痛点
基于“零售客户生态场景”的定义(动态价值网络),用“链-圈-流”思维拆解社区客群的需求关联、场景融合与数据流动,识别痛点与机会。
1. 生活链分析:梳理社区客群的全生命周期断点
分析覆盖客户全生命周期的场景链式结构(青年→中年→老年),分析社区客群在需求“产生-满足-升级”链条中的断裂点(即现有服务未覆盖的环节)。操作步骤:
✅绘制社区客群“生活链地图”:按客群分层(青年/中年/老年),列出每个阶段的核心需求与现有银行服务的覆盖情况。以老城区社区老年客群示例如下:

✅识别“断点优先级”:通过客户调研(如社区问卷、网点访谈)判断断点对客群的影响程度(如老年客群“线上挂号”需求优先级高于“养老社区对接”)。
2. 需求圈分析:分析社区客群的需求融合度
分析以客户需求为圆心的融合服务圈(整合银行产品、第三方伙伴、技术工具),分析现有服务与社区客群“场景化需求”的匹配度(即是否能提供“一站式解决方案”)。操作步骤:
✅构建社区客群“需求圈模型”:按客群分层,列出每个客群的核心需求场景与现有服务的“融合缺口”。示例(新城区社区青年客群):

✅评估“融合度得分”:用“需求覆盖度”(现有服务覆盖的需求点占比)与“伙伴协同度”(合作的第三方伙伴数量)两个指标,量化现有服务与需求圈的匹配度(如青年客群需求圈融合度得分≤50%,说明需重点优化)。
3. 数据流分析:评估社区客群的数据应用能力
分析客户行为数据、交易数据、需求数据的实时流动,分析银行对社区客群的“数据洞察能力”(即是否能通过数据识别潜在需求、动态监控风险)。操作步骤:
✅梳理“数据资产清单”:列出银行已有的社区客群数据(如交易流水、手机银行浏览记录),识别“数据孤岛”(如未整合社区医院的数据、电商的购物数据)。
✅测试“数据应用能力”:用“精准触客”与“风险预警”两个场景验证数据价值:比如通过社区客群的“手机银行浏览记录”(如频繁查看“养老理财”),推送“养老理财到期自动转存”服务;通过“消费数据”(如每月母婴产品支出),推荐“育儿理财计划”;比如通过“贷款还款记录”(如连续3次逾期),启动“消费贷额度动态调整”;通过“理财赎回频率”(如每周赎回),预警“流动性风险”。
✅输出“数据流痛点地图”:标注数据应用中的瓶颈(如“缺乏社区客群的社交分享数据”“无法实时获取健康数据”)。
4、输出成果
✅《社区客群生态场景诊断报告》:含“社区属性与客群分层”“链-圈-流痛点地图”“需求优先级排序”“竞品对标结论”;
✅《社区客群场景优化建议书》:针对每个痛点提出解决方案(如老城区社区老年客群的“线上挂号”断点,建议“联合社区医院推出‘健康积分兑理财券’”);
✅《社区客群场景运营SOP》:标准化“场景触发-客户触达-效果复盘”流程(如青年客群“毕业季”推“青春贷”的场景触发节点)。
阶段三:场景设计--“链-圈-流”三维构建针对性生态场景
本阶段工作分为“培训/辅导”与“生态化场景设计”两部分,均以“链-圈-流”思维为核心,聚焦“客群分层+场景模块化”,实现“从认知到落地”的闭环。
1、对银行网点的培训/辅导
基于前文“分层培训体系”与“场景运营需求”,按“对象分层+内容聚焦”原则设计培训内容

2、生态场景设计
基于诊断结果,按“客群分层+场景模块化”原则,设计三类核心生态场景,设计三类核心生态场景(覆盖全生命周期与全生活场景),实现“客户需求-场景融合-价值共创”的闭环。(示例如下):

3.成果输出
✅《零售客户生态场景搭建手册》:分客群(Z世代/中年/老年)的“链-圈-流”场景方案(含生活链流程图、需求圈融合图、数据流示意图);
✅《场景化产品嵌入清单》:明确各场景的核心产品(如Z世代“青春贷+虚拟理财挑战”、中年“家庭资产配置套餐”、老年“大额存单+健康积分”);
✅《合作伙伴清单》:列出各类场景的协同伙伴(如青年对接游戏服务商、电商;老年需对接社区医院、养老机构)。
阶段四:场景运营--“链-圈-流”三维驱动产能落地
基于生态场景分析,通过“场景活动策划”激活客户需求,通过“场景活动运营”实现“精准触达-价值转化-持续优化”的闭环,最终提升网点产能与客户粘性。
1、场景活动策划
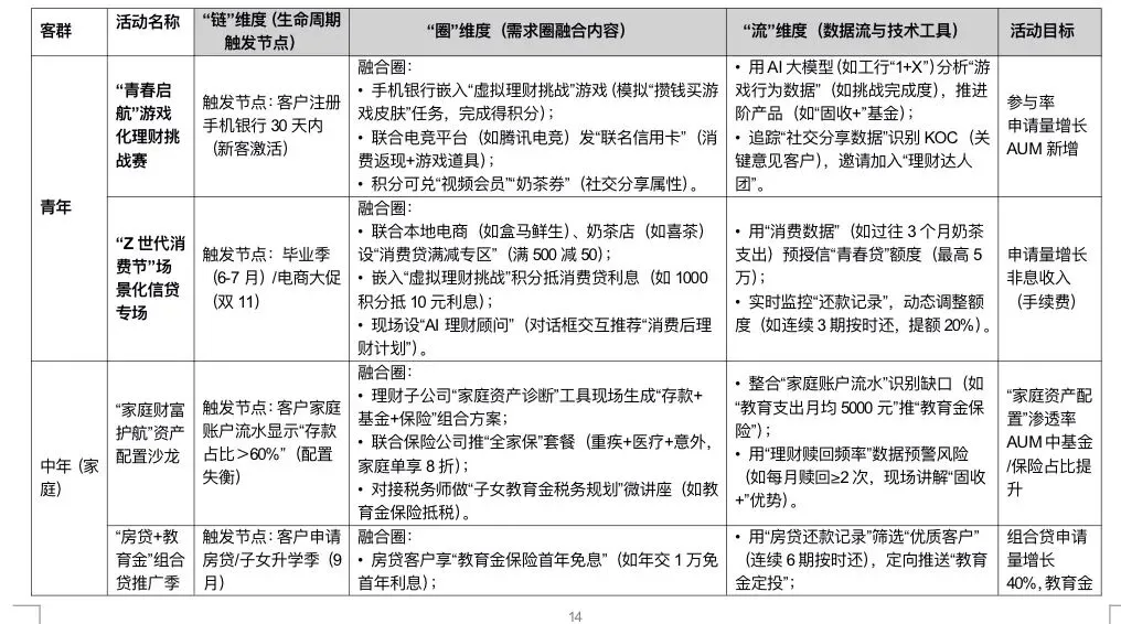
以客群为核心,结合“生活链”的“触发节点”与“需求圈”的融合场景,设计标杆活动,覆盖“获客-激活-转化-留存”全环节。示例如下:


2、场景活动运营
建立“组织-流程-数据-迭代”四维运营机制,确保活动精准执行、效果可控、持续优化,核心是用数据流驱动运营决策。
(1)组织保障:组建“网点场景运营小组”
✅成员构成:
网点负责人(组长)、客户经理(执行)、科技专员(数据)、产品经理、合作伙伴对接人(如电商BD);
✅职责分工:
组长:统筹资源、审批预算、复盘决策;
客户经理:客户邀约、现场执行、需求收集;
科技专员:数据流监控(实时更新活动参与率、转化率)、AI工具支持(如大模型生成个性化话术);
✅产品经理:
协调产品资源(如“青春贷”利率优惠权限)、优化产品嵌入;
合作伙伴对接人:落实跨界权益(如电商满减券发放)。
(2)流程管:场景活动运营SOP
按“活动前-活动中-活动后”设计标准化流程,嵌入“链-圈-流”要素:

(3)数据驱动:“实时-预警-迭代”机制
✅实时监控:用BI工具搭建“活动数据驾驶舱”,监控核心指标:
✅参与度:活动页面UV/PV、客户到场率;
✅转化率:“青春贷”申请量/AUM新增/非息收入;
✅风险指标:消费贷逾期率、理财赎回率。
✅异常预警:设置阈值(如参与率<30%、逾期率>2%),触发预警后24小时内分析原因(如触达话术无效、权益吸引力不足)。
✅动态迭代:基于数据反馈优化活动。
(4)客户分层运营:“高价值-潜力-流失”差异化策略
✅高价值客户(如中年“家庭资产配置”渗透率>50%):提供“专属顾问+定制方案”(如家族信托一对一咨询);
✅潜力客户(如“青春贷”按时还款3期):推送“进阶场景”(如“虚拟理财挑战”高阶任务);
✅流失预警客户(如老年客群3个月未登录手机银行):识别原因(如操作复杂),定向推送“大字版操作指南+健康积分奖励”。
3、成果输出
✅《场景活动策划方案》:分客群大活动方案,含活动日历、资源清单合作伙伴联系方式、应急预案等;
✅《活动物料库》:含宣传海报(分客群设计)、话术脚本(客户经理沟通要点)、线上H5页面模板(如“虚拟理财挑战”游戏界面);
✅《跨伙伴协同确认函》:与合作方(电商、律所、社区医院)签订的合作协议(明确权益分配、数据共享范围)。
✅《场景活动运营SOP手册》:含“活动前-中-后”全流程步骤、工具模板(如客户邀约话术库);
✅《场景活动效果评估报告及优化建议》:含量化数据、客户反馈等,以及基于数据的问题诊断及迭代方案;
✅《标杆活动案例集》:提炼高ROI活动,供全行复制。
阶段五:模式推广--诊断-设计-运营”成果规模化复制
基于试点诊断、设计、运营的成果,按“试点经验标准化→分层培训赋能→督导机制保效果→动态迭代优化”的逻辑推广,通过“标准化培训/辅导”让所有网点掌握“链-圈-流”场景化模式,通过“推广督导”确保模式落地不走样,最终实现“本地化适配,全行网点产能提升、客户体验统一优化”的目标。
1、培训/辅导--将能力赋能成果规模化传递
结合试点网点的成功经验(如3个月试点的AUM增长、客户活跃度数据)与常见问题(如场景适配偏差、数据流应用不足),形成可复制的能力传递体系。
按网点“管理层-执行层-支撑层”分层,兼顾不同岗位的核心职责。

以“阶段二培训内容+试点经验+工具包”为核心,分“线上标准化学习+线下实战工作坊+线上答疑社群”三种形式,确保“学完即用”。
🎊🎊🎊🎊🎊🎊🎊🎊🎊🎊🎊🎊🎊🎊

2、推广督导--确保模式落地不走样
建立“总部-分行-网点”三级督导体系,通过“过程监控-效果评估-问题迭代”机制,确保全行网点按“诊断-设计-运营”成果落地场景化模式,避免“一刀切”或“变形走样”。
(1)推广路径设计
按“试点验证→分层推广→全面覆盖”三步走,降低推广风险:

(2)督导组织与职责
建立“总行督导组-分行督导员-网点自查”三级组织,明确分工:

(3)督导内容与工具
督导聚焦“场景落地完整性、运营机制有效性、数据指标达成度”三大维度,用标准化工具确保客观公正:

3、成果输出
能力提升成果:
✅全员通过“场景顾问认证”考试(含理论+实操,如用“链-圈-流”工具设计一个社区客群场景),持证上岗;
✅网点负责人提交《本地化场景落地计划》(结合本网点的社区属性,如老城区社区侧重老年“养老便民场景”)。
工具与机制成果:
✅《推广阶段培训工具包》:含所有培训模块的PPT、视频、模板(如《生活链地图》Excel模板、《AI话术生成器》链接);
✅《网点场景落地清单》:标准化动作清单;
✅《培训效果评估报告》:含学员考核成绩、网点计划质量、后续改进建议。
过程监控成果:
✅《推广进度看板》:实时展示各网点“诊断完成率、场景设计完成率、活动执行场次”,用红黄绿灯标识滞后网点;
✅《督导问题台账》:记录网点问题(如“数据流应用不足”“跨伙伴协同延迟”)及解决措施(如“安排科技专员驻点辅导”)。
效果评估成果:
✅《全行推广效果评估报告》:含整体成效、优秀案例、共性问题;
✅《网点达标认证清单》:对达标网点(三项维度均合格)授予“生态场景示范网点”称号,给予资源倾斜(如优先获得AI工具权限)。
迭代优化成果:
✅《模式优化建议书》:基于督导发现的共性问题,提出优化方案;
✅《长效机制建设方案》:将推广督导机制常态化(如每年开展1次全行场景化转型复盘),纳入网点年度考核(场景落地权重≥20%)。
阶段六:生态组织--生态体系虚拟组织建设
在完成“诊断-设计-试点-推广”后,通过建立“共识研讨-虚拟组织-白皮书指引”三位一体的常态机制,将“链-圈-流”场景化生态体系运营制度化、常态化、自我迭代化,确保银行能定期扫描客户需求变化、优化场景生态、持续提升产能。本质是将项目成果转化为“内生能力”,让生态场景运营从“阶段性项目”转向“日常经营管理”,最终实现“客户生态体系动态适配、网点产能持续增长”。
1、客户生态运营体系建设方略研讨会
(1)目标
共识凝聚:让管理层、业务部门、科技部门理解“客户生态体系”的价值(从“卖产品”到“建场景”的战略转型);
经验固化:总结前期试点/推广的成功经验(如“链-圈-流”场景设计、跨伙伴协同)与共性问题(如数据流断层、老年客群线上化障碍);
方向明确:确定下一年度生态体系运营的重点(如聚焦Z世代“游戏化场景”、深化“银发经济”生态),形成《年度生态运营战略共识》。
(2)参与人员
决策层:总行行长、分管零售副行长(定方向、批资源);
执行层:零售部、科技部、产品部、风险部、各分行负责人(讲经验、提需求);
基层代表:试点优秀网点负责人、客户经理(讲实操、提痛点);
外部专家:生态场景研究学者、金融科技公司顾问(提趋势、给建议)。
议程设计(1天)

2、建立虚拟内部组织--客户生态运营委员会
作为跨部门的虚拟常设组织,负责统筹全行客户生态化运营的年度计划制定、专项工作推进、日常监督优化,确保“战略共识”落地为“日常行动”。不新增实体编制,由各部门骨干兼职组成,通过“明确权责、流程驱动、数据考核”实现高效运作。
(1)组织架构与职责

(2)运行机制
✅例会制度:
1.月度例会(线上):各组汇报进展、问题,秘书处汇总《月度运营简报》;
2.季度复盘会(线下):分析核心指标(AUM增长、客户活跃度),调整下季度重点;
3.年度战略会(结合“方略研讨会”):审议下一年度计划,签署《责任状》。
✅决策流程:
常规事项(如场景优化)由各组组长审批;重大事项(如年度预算、新伙伴引入)提交委员会主任审批。
✅考核激励:
将生态运营指标(如场景渗透率、AUM增长)纳入各组负责人绩效考核(权重≥**%),对优秀网点/个人授予“生态运营先锋”称号。
3、每年发布客户生态化运营内部白皮书
基于虚拟组织的年度运营数据、案例、优化建议,编制《客户生态化运营白皮书》,作为全行网点开展生态化运营的“指导手册”与“经验库”,实现“最佳实践共享、问题共同解决、能力同步提升”。
(1)白布书内容框架
以“链-圈-流”思维为纲,结合年度运营实际,分四大模块:

(2)白皮书发布与落地流程
--编制阶段(每年12月):虚拟组织秘书处牵头,各组提供素材(数据、案例、工具),外部专家审校;
--发布阶段(次年1月):总行行长在“年度工作会议”上正式发布,同步上线内部知识库供网点下载;
--解读阶段(次年2月):组织“白皮书解读会”(线上直播+线下片区会),由场景创新组、数据赋能组讲解核心内容与工具使用;
--应用阶段(全年):网点对照白皮书优化场景(如参考“最佳实践案例集”设计本地活动),虚拟组织定期收集应用反馈(如“工具包是否好用”),纳入下一年度白皮书修订。
4、成果输出
(1)研讨会成果输出:
✅《客户生态体系运营战略共识》:明确“以客户为中心、链-圈-流驱动、动态迭代”的核心战略,作为全行生态运营的纲领文件;
✅《下一年度生态运营重点计划》:含客群优先级、场景优化清单、资源预算表;
✅《跨部门协作机制》:明确零售部(总牵头)、科技部(数据/工具)、产品部(场景化产品)、风险部(生态风控)的权责,建立“月度联席会”制度。
(2)虚拟组织成果输出
✅《客户生态运营委员会章程》:明确架构、职责、运行机制(含例会频率、决策权限);
✅《年度生态运营计划》:含客群目标、场景清单、资源预算表;
✅《生态运营月度简报》:跟踪核心指标、通报优秀案例、预警共性问题。
(3)白皮书成果输出
✅《客户生态化运营白皮书(XXXX年版)》:年度核心成果,含现状、策略、案例、工具;
✅《白皮书解读材料包》:PPT、视频、工具模板(方便网点学习与复用);
✅《白皮书应用反馈报告》:汇总网点应用案例、改进建议。
“客户场景生态体系虚拟组织建设”通过“方略研讨会”凝聚共识、“虚拟组织”统筹执行、“白皮书”指引落地,构建了“战略-执行-优化”的常态机制。核心是将“链-圈-流”场景化生态体系从“项目成果”转化为“内生能力”,让银行能定期扫描客户需求、动态优化场景生态、持续提升网点产能,避免“运动式转型”后的反弹,通过虚拟组织的持续运作与白皮书的年度迭代,让生态场景运营成为银行的“日常基因”,真正适应需求日益个性化的未来市场环境。
项目详情咨询电话☎️186 8144 3275



评论