干货!电子仓单质押如何解锁万亿库存融资市场?

来源|世经未来
编辑|供应链Finance智库
原标题|【世经研究】商业银行
“电子仓单质押”业务研究
一、案例背景:“电子仓单质押”破解传统动产融资瓶颈,助力实体企业资产高效盘活
电子仓单质押是一种融合数字化技术的创新融资方式,指企业将存储于指定仓库的货物对应的电子仓单作为质押标的,向金融机构获取资金支持的业务模式。电子仓单以数据形式承载货物的核心信息,包括品类、规格、数量、存储状态等,依托区块链、加密算法等技术确保信息真实、唯一且不可篡改,同时通过线上系统实现与仓储方、金融机构的数据互联,形成从质押登记到解押的全流程数字化闭环,彻底改变了传统纸质仓单依赖人工传递和核验的低效模式。
电子仓单质押的重要意义首先体现在破解企业融资困境上。对于大量依赖库存周转的行业而言,传统模式下库存往往难以转化为有效融资筹码,导致资金沉淀严重。电子仓单质押通过将库存资产“数据化”,使其成为被金融机构认可的质押物,帮助企业盘活沉淀资产,缓解流动资金压力,尤其为缺乏不动产抵押物的中小企业开辟了新的融资渠道,让资产流动性与经营需求更精准匹配。
从金融与产业协同的角度看,电子仓单质押推动了融资生态的优化。传统动产质押中,信息不对称、监管成本高、欺诈风险等问题长期制约着金融机构的服务意愿。而电子仓单借助技术手段实现了货物信息的透明化、可追溯,金融机构能通过系统实时掌握质押物状态,大幅降低风控成本和风险隐患,从而更主动地向实体产业释放信贷资源,促进金融服务与实体经济需求的深度对接,同时倒逼仓储、物流等环节加速数字化升级,推动产业链整体效率提升。
在实际应用中,电子仓单质押带来的变革是多维度的。流程上,全线上化操作省去了纸质单据的传递、核验等繁琐步骤,显著缩短了融资审批周期,让企业能更快速地响应市场变化和经营需求。风险控制上,动态监控机制可实时捕捉货物价值波动和状态变化,有效防范重复质押、货物挪用等问题,保障金融交易的安全性。此外,标准化的电子仓单提升了资产的流转效率,不仅便于企业根据经营节奏灵活调整质押策略,还为产业链上下游的资金融通提供了便捷工具,助力构建更稳定、高效的产业生态。
二、案例引入:某银行烟台分行落地全行首笔海参电子仓单质押场景业务
2025年7月,某银行烟台分行与水发供应链、海商中心紧密合作,成功落地了该行首笔海参电子仓单质押贷款业务,这一创新举措标志着该行在数字普惠金融场景领域的积极探索和创新实践取得了实质性突破,为海参养殖加工企业提供了全新的融资渠道。
三、案例分析:某银行烟台分行海参电子仓单质押场景业务分析
(一)某银行烟台分行海参电子仓单质押场景业务分析
1.产品要素

2.业务导向
海参电子仓单质押场景业务的成功落地,不仅为烟台地区的海参养殖加工企业提供了有力的金融支持,也为分行在供应链金融领域的创新探索积累了宝贵经验。未来,该分行将持续画好“产业、生态、企业”图谱,深挖产业链条,依托场景集聚流量,做到“一支行一产业、一支行多场景”,积极开发秋月梨、苹果、鱿鱼等更多仓单质押融资业务,树立特色场景金融品牌,助力区域特色产业发展提质增效。
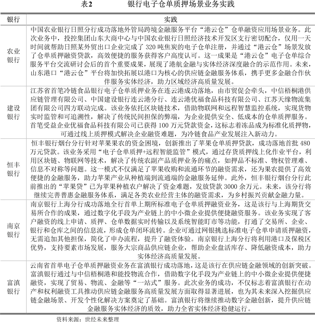
(二)银行电子仓单质押场景业务实践

四、案例拓展:区块链技术在电子仓单质押信任机制现存风险问题中的应用
(一)现存的风险
1.仓单造假
当下,仓单的开具与流转过程难以做到公开透明,银行处于信息不对称的位置。所以,融资方和仓储部门会利用监管空白合谋,开具虚假仓单,像质押物数量不足、品质无法保证等情况。而且,质押物重复质押也很容易出现,甚至会通过虚构交易进行套利、套汇及套税的“三套”行为,这严重违反了大宗商品交易市场规则和道德准则。
2.仓单流转困难
港口仓储企业开具的仓单在业界缺乏权威性,流通性较差。仓单最终持有者若向其他银行申请质押融资,可能不被认可;转让给其他交割方时,也可能不被接受。另外,仓单的拆分和转让手续极为复杂,要重新开具新仓单、重新背书、更改现有仓单所有人等,这些操作需多方共同参与,流程繁琐,导致效率低、安全性弱,易造成仓单流失和被篡改等风险。
3.信息不透明导致企业间信息孤岛
港口仓储企业、银行、中小企业等参与方信息不通畅,缺少可信的第三方交易平台,大宗商品交易过程中的“四流”难以合一。银行难以获取中小企业的信用信息,风控难度增加,也提升了中小企业的融资难度。
4.中小企业履约风险高
大宗商品进出口贸易商和供应商众多,信用状况难以掌控。银行依据签订的三方协议和缴纳的保证金约束融资企业的还款行为,但对融资企业的资金使用情况无法控制。因为中小企业除正常贸易外,还会将资金用于其他生产交易活动。此外,中小企业可能违背契约精神,故意拖欠贷款,恶意违约。
(二)区块链技术应用的解决方案
鉴于传统模式存在的诸多弊端,将区块链相关技术引入融资流程,构建基于区块链的仓单质押融资平台系统架构。该平台的主要功能涵盖征信评级、主体等级评定、资产交易、信息交换、信息安全记录等,参与主体主要有金融机构、物流仓储公司、融资企业等。
1.物理层
物理层的目的是通过采集节点企业和质押物的信息,实时监控仓库质押货物的状态,保障财产安全。它主要涉及各类物联网感知设备,如定位设备、传感器、摄像头、射频识别设备等硬件设施。
2.平台层
作为平台系统架构的核心,平台层主要包含数据层、网络层、共识层和合约层。
(1)数据层
数据层是整个区块链的数据源头,其主要作用是呈现区块链技术的物理形态,以一个个区块封装打包的形式存储于区块链系统中,主要涉及大数据、物联网、时间戳、数据加密和链式数据等。该层通常封装着非对称加密、块链式结构等技术手段,经相关处理后,能使数据不可篡改、交易可追溯,同时有助于实现仓单流转记录的快速检索。数据层的主要作用是为基于区块链的仓单质押融资平台的构建与应用,存储仓单业务的数据,并确保数据不可篡改、仓单历史可追溯。
(2)网络层
该层旨在实现网络节点的连接与通讯,主要包括P2P网络、数据管理和安全机制三个模块,是一种无中心服务器、依靠用户群交换信息的互联网体系。数据管理模块的功能主要有两方面:一是基础网络管理,主要涉及节点服务器监控、数据分析过程接入、接口授权、智能合约管理等;二是分类与权限管理,主要任务是验证相关数据质量,并对数据层处理的数据进行授权、分类等管理。P2P网络模块的主要功能是提升各节点数据的安全性,使多个节点实现数据同步。安全机制模块主要通过数字签名、加密算法等加密技术,保证数据不可篡改且真实可靠。
(3)共识层
依托共识机制技术,区块链技术为每个用户提供了统一的监管体系。区块链中较常用的共识机制主要有PoW(工作量证明)、Pos(权益证明)和DpoS(授权股权证明)三种类型。该层主要封装网络节点的各类共识算法,对系统运行处理数据的可靠性和安全性有影响。
(4)合约层
该层是区块链可编程的基础,封装的脚本规定了仓单质押融资方式及过程中涉及的各种细节,主要包括智能合约、算法机制和各类脚本代码三个功能模块,其中智能合约是存储在区块链中的一段不可篡改的程序。为有效促进数据的灵活运用,智能合约模块可自动执行一些预先设定的规则和条款,通过制度管理、身份设置、规则管理等功能,实现对仓单质押融资过程的监控。智能合约模块的自动执行操作具有安全性、不可逆转性和可追溯性等特点,且相关操作无需第三方介入。
3.应用层
该层主要封装了区块链的各种应用场景和案例,主要包括信用评级、仓单交易、信息管理和权限管理四个功能模块,是区块链相关技术应用于仓单质押融资业务的全面实践。
(1)信用评级模块
该模块主要通过更新各参与方的评级记录为资金端用户查询信用情况提供支持。就仓单质押融资业务而言,物流公司、仓储公司、融资企业等是主要的参与主体,相关参与方的业务水平和资信等级对该类业务的顺利开展具有至关重要的意义。对于资金端用户而言,各参与企业的社会信用和历史行为是仓单质押融资业务顺利开展的重要影响因素。该模块通过分析模型能对各参与方的信用进行科学评价,相关评级记录也需要同步传输到区块链以供资金端用户查看。
(2)仓单交易模块
该模块主要为金融机构和融资企业提供仓单交易平台,金融机构可以通过该平台寻求更多业务机会,融资企业可以通过该平台寻求更多融资机会。传统非标准仓单样式具有多样性,不同企业开具的仓单存在明显不同,从而给监管带来较大难度,极易出现空单质押、重复质押等情况。仓单交易模块仓储企业可以利用区块链相关技术开具电子仓单,区块链的时间戳特性能有效避免仓单伪造的可能性,同时通过实时监控运输位置、出入库时间、所有权变动等信息,为仓单业务监管提供了便利。
(3)信息管理模块
该模块主要包括实时监控数据存储情况和管理信息更新与上传。前一项功能重点关注业务信息的审核保存和存储,后一项功能就是对相关业务信息(出库入库信息、审计报告、电子合同、凭证等)进行上传,即时记录上链,以供有权限的用户进行实时查看。
(4)权限管理模块
该模块主要任务是审核和管理用户权限,并与信用评级模块相结合,限制低信用等级用户的部分选择权及业务申请权限。当用户进行发布、交易、查询等指令时,该模块通过后台对用户的使用权限进行审核。如果该用户为非核心企业授权用户,该模块对其业务往来数据的查询权限进行相应限制。
五、案例指引:银行电子仓单质押场景业务发展的建议
(一)强化科技投入与系统建设
银行应加大在区块链、物联网、大数据分析等技术领域的投入。搭建先进的电子仓单管理系统,通过区块链确保仓单信息不可篡改、全程可追溯;利用物联网设备实时采集货物仓储状态、位置等数据,与仓单信息精准匹配;借助大数据分析对货物价格波动、市场供需趋势进行预测,为业务决策提供数据支撑。实现银行系统与仓储企业、监管机构系统的无缝对接,打破信息孤岛,提升信息核验与业务办理效率。
(二)优化风险评估与动态管控体系
银行应构建科学严谨的风险评估模型,除考量企业主体信用,更要聚焦质押物本身特性。综合货物市场流动性、价格稳定性、质量状况等因素确定质押率,针对价格波动大的货物设置合理的预警线与追加保证金机制。利用多源数据对质押物进行实时动态估值,结合市场行情变化及时调整风险敞口。同时,建立风险事件快速响应机制,一旦触发风险预警,迅速采取措施,如要求企业补充质押物、提前收回部分贷款等,降低潜在损失。
(三)深化与仓储等机构的合作
银行应与资质优良、信誉良好的专业仓储企业建立长期稳定合作关系,参与仓储企业数字化改造,协助其完善货物监管流程与信息披露机制。明确双方在货物存储、盘点、出入库管理等环节的权责,要求仓储企业对质押货物安全负首要责任。共同开发基于电子仓单的增值服务,如仓单拆分、转让等,提升仓单流动性。此外,积极与行业协会、监管部门合作,参与制定行业标准与规范,推动电子仓单质押业务健康有序发展。
(四)提升客户服务与市场推广能力
银行应针对中小企业等目标客户群体,设计多样化的电子仓单质押产品套餐,满足不同规模、行业企业的融资需求,如设置灵活的贷款期限、还款方式。简化业务办理流程,利用线上化、自动化工具,实现客户从申请到放款的快速审批。加强市场推广力度,通过举办专题讲座、线上培训、深入企业走访等形式,普及电子仓单质押业务知识,提升企业认知度与参与积极性,培育优质客户群体。
(五)完善内部管理与人才培养机制
银行应在内部建立专门的电子仓单质押业务管理团队,明确各岗位职能与操作流程,加强部门间协同配合。完善绩效考核制度,将业务量、风险控制效果等指标纳入考核体系,激励员工积极拓展业务、严控风险。同时,加强人才培养,引进和培养既懂金融业务又熟悉数字化技术、仓储物流知识的复合型人才,定期组织内部培训与外部交流,提升团队整体业务水平与创新能力。
其他说明
• 本微信文章中的信息仅供一般参考之用,不可视为详尽说明,亦不构成盈科保理与供应链金融律师团队的法律或其他专业建议或服务。盈科保理与供应链金融律师团队不对任何主体因使用本文内容而导致的任何损失承担责任。
• 本账号原创文章转载请联系“盈科保理酱”
(ID:Simon072520)
• 本文仅作保理与供应链金融相关交流探讨,版权归作者所有,不代表本平台立场,如涉及版权问题,请联系“保理法律研究”,账号将第一时间处理。
滑动查看“保理与供应链金融研究”原创文章
▪原创解读 | 基础合同可否约定债权受让人住所地人民法院管辖
▪“名保实贷”下,保理人如何要求担保人承担责任?最高法典型案例研判
▪以成都中院医美保理无效案为鉴,为医美保理开一剂良方 | 律师解读
▪诉讼案例报告:保理合同责任承担问题(主要争议焦点分析及建议)
▪诉讼案例报告:保理合同纠纷中有关担保问题(主要争议焦点分析及建议)
▪诉讼案例报告:保理合同纠纷中管辖的确定问题(主要争议焦点分析及建议)
▪诉讼案例报告:保理纠纷案件中的刑民交叉问题(主要争议焦点分析及建议)
▪诉讼案例报告:应收账款间接回款争议(主要争议焦点分析及建议)
▪诉讼案例报告:应收账款转让通知与确权问题(主要争议焦点分析及建议)
▪诉讼案例报告:保理合同中关于费用的相关争议(主要争议焦点分析及建议)
▪保理诉讼案例报告:主要争议焦点分析及建议之应收账款虚假问题
▪保理诉讼案例报告:主要争议焦点分析及律师建议之保理合同效力
▪应收账款债务人付款担保的实操运用:无追索权保理分类、双保理 ∣ 律师解读
▪深度分析应收账款债务人付款担保的定义、法律性质 ∣ 律师解读
▪又爆雷?从铝锭仓单提货挤兑事件论国有企业如何应对仓单质押风险
▪中国保理行业十年发展回顾与展望Part4保理再融资渠道的发展与创新
▪中国保理行业十年发展回顾与展望Part3保理诉讼案件司法审判思路的变化
▪ 中国保理行业十年发展回顾与展望Part2商业保理行业法律环境变化与监管政策的演进
▪中国保理行业十年发展回顾与展望Part1中国商业保理行业发展历程及趋势
▪保理公司是不是金融机构?现行监管视角下保理公司金融主体属性分析 | 律师解读
▪喜报!盈科律师助力商城集团获批浙江省金融局首张保理牌照(附新设保理公司法律服务产品)
▪律师重点解读!《天津市商业保理公司监督管理办法(征求意见稿)》
▪律师解读 | 《上海市小额贷款公司监督管理办法(征求意见稿)》
▪律师解读 | 保理申请人未就保理业务出具内部决议的法律风险分析
▪重磅!解读上海金融局新规:商业保理、融资租赁涉个人客户业务规范指引 !| 律师解读
▪最高院最新民间借贷批复后,供应链金融业务利率如何设定 | 律师解读
▪ 靴子落地!!民间借贷规定不适用保理和融资租赁 | 律师解读
▪ 上海市最新商业保理监管,借款债权不得开展保理业务!| 律师解读
▪ 民法典及九民纪要背景下,应收账款转让确权之操作要诀 | 律师解读
▪ 4倍LPR!高压限息下,保理与融资租赁业务如何做?| 律师解读
▪ 最高院:债务人工作人员伪造印章进行确权,债务人是否需要承担责任?| 案例解读
▪ 最高院:债务人多次向保理商回函确权,保理商诉请应收账款仍遭败诉?| 案例解读
▪ 物流专题 | 深度解读“快递小哥保理”业务模式及文本架构
▪ 物流专题 | 《九民纪要》背景下物流企业对接担保业务的风险防控
▪ 律师解读:银保监会发布《融资租赁公司监督管理暂行办法(征求意见稿)》--附全文
滑动查看“近期热门文章 ”
▪骆凯律师为国晟保理作《新监管体系下商业保理行业演进与格局重构》专题培训
▪薛彬彬律师为中化保理作《金融监管趋势与业务合规应对》主题培训
▪林思明律师受邀出席苏州商业保理协会2025年度会员大会并作主题分享
▪林思明律师受邀主讲江苏保理协会2025年度第四期商业保理业务专题培训
▪林思明律师受邀出席横琴粤澳深度合作区举办商业保理行业活动并作主题分享
▪乌海金资&盈科上海战略合作暨瑞信保理、乌海融资租赁法律顾问签约仪式圆满举行!
▪林思明、薛彬彬律师与中化保理进行《强监管态势下商业保理公司合规实践要点》的培训交流
▪ 薛彬彬律师为南通金控保理做《未来应收账款保理业务实践要点分析》培训
▪ 蔡瑜婷律师为海丝产投集团作《供应链贸易保理深度解析》专题培训
▪ 林思明律师为美宜佳金融作《保理行业发展及部分保理模式解析》主题培训
▪ 项鑫律师为客户苏州东方创盛商业保理有限公司作“保理公司合规经营”“新公司法解读”专题培训
▪ 蔡瑜婷律师为客户泉州市保理作“供应链贸易保理深度解析”主题培训
▪ 项鑫律师为绿城集团产融事业部作《融资租赁、保理行业发展现状及监管趋势解析》主题培训
▪ 林思明律师为客户中核供应链作《电子债权凭证相关法律知识培训》专题培训
▪ 林思明律师为客户中化保理作《新监管下商业保理的发展趋势、主要模式及风险》主题培训
▪ 团队李念如律师为长城保理作《保理基础知识及合规经营》主题培训交流
▪ 闫瑾律师为客户南通金控保理作《建设工程施工合同纠纷中实际施工人问题分析》主题培训
▪ 刘冬梅律师为客户中交保理作《新公司法修订及公司治理相关条款要点分析》主题培训
▪ 团队律师林思明、闫瑾受邀参加美宜佳金融“金融业务法律合规培训及研讨会”
▪ 项鑫律师为客户国药朴信商业保理有限公司作《国药朴信保理业务培训与交流》主题培训
▪ 项鑫律师为客户绿城集团产融事业部作《供应链金融风险防控与业务创新》主题培训
▪ 林思明律师、蔡瑜婷律师为客户泉州交发投资集团《供应链贸易风险点及应对措施》主题培训
▪ 林思明律师为客户悦达保理作《保理行业创新模式及业务合规分析》主题培训
▪ 蔡瑜婷律师为泉州市商业保理有限公司作电子债权凭证相关法律知识培训
▪ 团队刘冬梅律师为粤海资本做“建设工程保理业务合规操作及风险管控解析”专题培训
▪ 团队蔡瑜婷律师为客户城建保理公司作《民法典时代的建工保理和贸易保理》主题培训
▪ 团队为客户南京扬子保理做《商业保理尽职调查与融后管理风险防范》主题培训
▪ 项鑫律师为客户绿城集团产融事业部做供应链金融业务专题法律培训
▪ 项鑫律师为客户聚鑫保理做“建设工程保理合规与法律风险控制”专题培训
▪ 团队为明珠数科及明珠保理进行保理业务与个人信息合规专题培训
▪ 不忘初心、守正创新,八年回首再出发!22年四川团建活动完结撒花!
▪ 团队蔡瑜婷律师为泉州金控下设保理公司主讲《新监管下商业保理的发展趋势、主要模式及风险》专题培训
▪ 团队张谨星律师为客户单位德吉特作《地方金融监管条例(草案征求意见稿)》对保理行业的影响、保理纠纷疑难案例研究专题培训
▪ 盈科保理与供应链金融律师团队2021-2022年度团队总结大会圆满落幕!
▪ “中国保理首席法务官圆桌论坛”之“保理诉讼与执行疑难问题研讨”专题活动圆满落幕!
▪ 团队张谨星律师为“2021年(第四期)商业保理公司首席风险官”培训班主讲保理专题课程!
▪ 团队张谨星律师为“2021商业保理合规经营与风险防范高级研修班”主讲保理专题课程!
▪ 我和我的团队 | 盈科保理与供应链金融律师团队2021年武夷山团建活动圆满举行!
▪ “中国保理CEO圆桌论坛”之“建筑工程保理模式与风控专场”上海站圆满落幕!
▪ 团队张谨星律师为广东金融学院供应链金融产业学院主讲保理专题课程!
▪ 央企五十人论坛林思明:《保理公司之间再保理及联合保理合作标准》
▪ “中国保理CEO圆桌论坛”之“建筑工程保理模式与风控专场”上海站圆满落幕!
▪ 林思明律师受邀出席“第九届(2021)中国商业保理行业峰会暨第八届于家堡保理论坛”
▪ 林思明律师受邀出席“2021长三角供应链金融与产业创新发展高峰论坛”,并获2021年度供应链金融卓越服务商奖
▪ 林思明律师为中诚保信保理公司开展《保理行业的发展趋势及案例分析》专题培训
▪ 项鑫律师受邀为国能保理开展“美好生活 民法典相伴”保理法律专题培训
▪ 项鑫律师受邀为成都交子商业保理有限公司开展资产证券化业务专题培训
▪ 张谨星律师为第三期首席风险官法律与风控培训带来精彩课程分享
▪ 盈科保理与供应链金融律师团队摘获盈科上海2020年度工作总结表彰大会奖项 | 团队动态
▪ 张谨星律师受邀前往广西地方金融监督管理局授课,并为东信易融保理公司展开专项培训 | 团队动态
▪ 林思明律师授课解读《商业保理业务规则》团体标准|团队动态
▪ 项鑫律师受邀为盈科宁波分所作“保理及资产证券化基本理论与实务操作”主题分享 | 团队动态
▪ 林思明律师作为主讲嘉宾出席“商业保理合同诈骗风险案例分析及对策研究”交流会 | 团队动态
▪ 张谨星律师受邀出席2020年度横琴新区商业保理企业高质量发展交流座谈会 | 协会动态
▪ 主要执笔律师谈团体标准《商业保理业务规则》 | 行业关注
▪ 林思明律师在中国融资租赁创新与发展高峰论坛供应链金融创新与发展分论坛讲话稿 | 团队动态
▪ 张谨星律师授课广东省商业保理协会主办“商业保理合规经营与风险防范高级研修班” | 团队动态
▪ 林思明律师受邀出席华政国金第四届“法律与金融”论坛暨国金建院十周年发展研讨会 | 团队动态
▪ 2020年度“保理公司业务创新及发展模式经验交流”客户交流会圆满落幕 | 团队动态
▪ 马顺锋律师出席“汇聚智慧▪探索应用、创新科技”平行论坛 | 团队动态
▪ 林思明律师荣获第五届中国商业保理行业个人贡献奖同时再次受聘为中国服务贸易协会商业保理专业委员会学术委员会委员
▪ 张谨星律师第3次被广东金融学院保理与供应链金融产业学院评选为优秀教师、先进个人 | 团队动态
▪ 专项培训 | 张谨星律师为聚能达商业保理提供专项法律服务培训
▪ 林思明律师、张谨星律师受邀出席第五届中国融资租赁创新与发展高峰论坛 | 团队动态
▪ 符合监管要求将成为商业保理和融资租赁公司的核心竞争力之一
▪ 专项培训 | 张谨星律师为宝凯道融、天翼商业保理提供专项法律服务培训
▪ 供应链金融业务不可盲目学习小贷公司、融资担保公司、民间借贷的13种行为模式
▪ 专项培训 | 薛彬彬律师为广联达公司提供“建筑工程行业保理专项培训暨专项法律服务交底培训”
▪ 专项培训 | 张谨星律师解读《民法典》保理相关条款对行业的重要影响与法律风险解析
▪ 盈科保理与供应链金融法律服务团队五年总结大会暨团建活动纪实
▪ 客户喜讯!票交所供应链票据贴现功能上线,TCL首批供应链票据贴现业务成功落地
▪ 医药大健康 | 解读“4+7”带量采购,将医药市场带入“买方驱动”时代?
▪ 客户喜讯!热烈祝贺晋阳保理成功发行全国首批资产支持商业票据(ABCP)!
▪ 专业化建设 | “鱼跃工程”盈科上海资产证券化业务训练营正式开班!
▪ 常法培训 | 6小时热烈互动!薛律师为顾问单位展开了多维度的法律培训课程
▪ 医药大健康 | 重中之重的医药分销环节“资质核查要点”您真的掌握了吗?
▪ 中国“新基建”7大产业链全景图!(附500家企业超全名单!)
▪ 重磅!央行、银保监会等多部门联合发声,维护金融市场稳定,鼓励发展供应链金融
▪ 政府、企业和银行三方共建供应链金融平台或成新趋势 济南“泉贸通”供应链金融平台上线



“ 阅读原文 ”
前往“保理与供应链金融”知识店铺
记得“ 点赞 ”、记得“ 在看 ”哟
让更多人更懂保理、更懂供应链金融!




评论