万字深度研究—新能源对电力现货市场价格形成机制的影响
1. 摘要(Executive Summary)
1.1 核心结论
结论一:新能源零边际成本特性系统性压低现货市场出清价格,光伏折价效应显著高于风电。风电发电占比每提高1%,现货市场平均折价幅度约提高1.16%;光伏折价幅度更高,达到2.0%。这一差异源于光伏出力的时段集中性——午间光伏同时大发形成供给冲击,而风电出力分散于全天,价格影响相对平滑。广东市场2025年新能源日前均价从2024年的292.9厘/千瓦时降至239.5厘/千瓦时,实时均价从279.1厘/千瓦时降至221.1厘/千瓦时,降幅分别达18.2%和20.8%。
结论二:光伏”鸭子曲线”效应引发午间价格塌陷与峰谷价差结构性扩大,120,000MW负荷拐点成为价格弹性跃迁的关键阈值。广东市场存在显著的负荷-电价非线性关系:当统调负荷低于120,000MW时,电价对负荷波动响应”迟钝”,拟合曲线几乎保持水平;一旦负荷跨越该拐点,边际机组从煤电快速切换至燃气机组,价格弹性系数从0.003-0.005元/kWh/MW跃升至0.007-0.013元/kWh/MW,每1,000MW负荷增量对应7-13元/MWh的价格上升 。2025年广东现货市场峰谷价差达2.7倍,日前均价最高547.1厘/千瓦时、最低4.9厘/千瓦时 。
结论三:风电波动性引入显著的价格不确定性,日前-实时市场偏离度随渗透率提升而扩大。风电预测误差典型范围为10%-20%,极端天气条件下可达30%以上。预测误差通过”日前计划-实时平衡”机制转化为价格风险:当实际出力高于预测时,实时供给过剩,价格下跌;当实际出力低于预测时,实时供给不足,价格飙升。广东市场2025年日前-实时价差为3.0厘/千瓦时,但极端场景下可达±0.30元/kWh以上 。
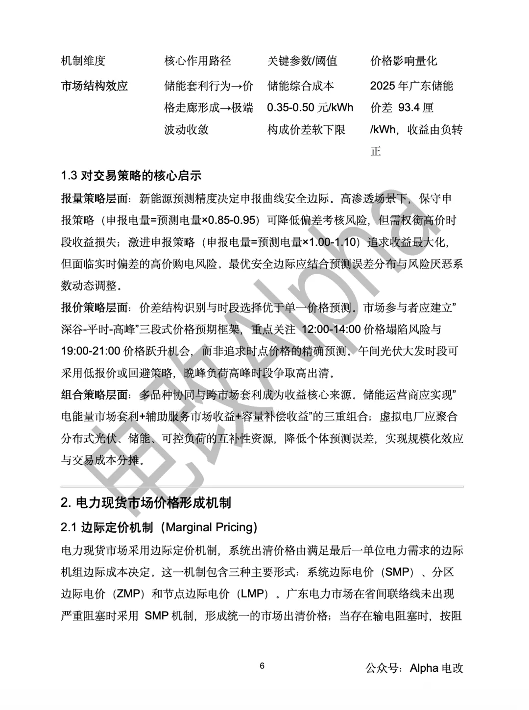
结论四:储能与柔性负荷通过套利行为重塑价格分层结构,形成价格走廊效应与收益结构改善。广东独立储能2024年合计结算电费为-548.8万元(亏损),2025年大幅增至6191.1万元(盈利),实现由负转正的结构性改善。核心驱动力在于充放电价差的扩大——2024年综合价差57.3厘/千瓦时,2025年提升至93.4厘/千瓦时,增幅达63.0% 。储能”低充高放”行为在低价时段创造需求支撑、在高价时段增加供给压制,客观上收敛极端价格波动。
结论五:负电价机制从高比例新能源市场的偶发现象演变为结构性特征,2026年春节广东市场连续8小时负电价标志着价格信号机制的深层变革。 2026年2月18日(正月初二),广东电力现货市场日前市场出现连续近8小时负电价,实时市场午间负电价2小时,最低电价达到-111.9元/MWh(-0.112元/kWh)。这一现象并非市场失灵,而是高比例新能源电网在低负荷时段的典型运行特征——春节期间全省统调最高负荷大幅下降,而新能源渗透率维持高位,供需错配倒逼价格信号发挥调节作用。



















评论